Fragment相关

Android中展示界面一般是通过Activity去实现的,当要实现类似商城类的首页时,就会拿出Fragment去实现对应的每个标签页,由Activity进行管理。

Fragment介绍

Fragment存在必须依附于FragmentActivity使用,并且与FragmentActivity一样,拥有自己独立生命周期,同时可以处理用户的交互动作。并且可以在一个Activity中动态的添加、替换,移除不同的Fragment,同样Fragment也可以拥有多个子Fragment并对他们进行控制,对于信息的显示有很大的便利性。

Fragment使用方式

Fragment初始化

默认提供两种初始化方式:

  • new XXFragment()

    1
    DemoFragment fragment = new DemoFragment()
  • xml 引入

    1
    2
    3
    4
    <fragment
    android:layout_width="match_parent"
    android:layout_height="match_parent"
    class="com.demo.fragment.DemoFragment"/>

主流使用的是第一种方法,但是并不是推荐的标准用法,如果需要有参数传入的情况下。

Fragment中添加newInstance(),然后方法里面传入参数,以后获取Fragment就调用该方法,不要使用new方法。

DemoFragment.java
1
2
3
4
5
public static DemoFragment newInstance(Bundle args) {
DemoFragment f = new DemoFragment();
f.setArguments(args);
return f;
}
DemoActivity.java
1
2
3
Bundle args = new Bundle();
args.putString(text,Hello);
MyFragment f = MyFragment.newInstance(args)

补充建议:

  • 不要依赖带参构造函数传值,进程重建后系统只保证无参构造 + arguments恢复。
  • 运行期参数统一走newInstance() + setArguments(),可减少重建后状态丢失问题。

Fragment会被重新销毁(可能因为内存不足、手机发生了配置变化),重新创建时会默认调用无参构造函数。

通过setArguments()传递的Bundle也会被保留下来。

操作Fragment

1
2
3
4
5
6
7
8
9
10
11
//获取FragmentManager对象 这是Activity方式
FragmentManager fragmentManager = getSupportFragmentManager();

//从Fragment中获取 FragmentManager
FragmentManager fragmentManager = getChildFragmentManager()
//开启事务,通过 FragmentTransaction 进行add()、remove()等操作
FragmentTransaction ft = fragmentManager.beginTransaction();
//添加Fragment
ft.add(R.id.fragment,DemoFragment.newInstance());
//提交事务
ft.commit();

涉及到了以下类:

FragmentManager

在Activity通过getSupportManager获取该对象,在Fragment中通过getChildFragmentManager()获取

FragmentTransaction:Fragment操作事务

通过beginTransaction()开启事务,事务开启后就可以对Fragment进行操作

以下为几种常用的操作方法:

add():添加Fragment到Activity或Fragment中

hide()/show():隐藏和显示Fragment

remove():移除指定Fragment

replace():内部实质是调用remove()add()完成Fragment修改过程

addToBackStack():添加当前Fragment到回退栈中,当按下返回键时可以根据回退栈进行操作

commit():提交事务,对Fragment进行操作后都需要commit()完成提交后可以生效

commitAllowingStateLoss():也是提交事务的一种,但是不会在其中抛出异常,只是跳过了检测mStateSaved是否进行了保存

补充:三种提交方式的边界。

  • commit():异步入队,绝大多数场景优先使用。
  • commitNow():立即执行,不能配合addToBackStack(),适合初始化阶段。
  • commitAllowingStateLoss():仅在可接受状态丢失的非关键场景使用,不建议常态化替代commit()

确保commit()Activity.onPostResume()或者FragmentActivity.onResumeFragments()内调用,而且不要随意使用commitAllowingStateLoss()进行代替,不能滥用该方法。因为忽略状态丢失,Activity意外崩溃时就无法还原之前保存的数据。

添加Fragment有两种方法:

通过replace()

1
ft.replace(R.id.fragment,DemoFragment.newInstance())

通过add()配合show()、hide()

1
2
3
4
5
ft.add(R.id.fragment,DemoFragment.newInstance());
//显示时调用
ft.show();
//显示其他Fragment时调用
ft.hide()

replace()不会保留Fragment的状态,会销毁视图并重新加载,调用时保存的数据都会消失。

hide()/show()只是对Fragment进行隐藏/显示,不会影响存储的数据

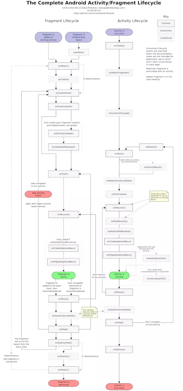
Fragment生命周期

Fragment生命周期

onAttach():Fragment和Activity绑定时调用。Fragment附加到Activity之后,无法再次调用setArguments()

onCreate():此时可以获取到setArguments()传递过来的参数,通过Bundle获取

onCreateView():在Fragment加载布局时调用

1
2
3
4
 public View onCreateView(LayoutInflater inflater, ViewGroup container, Bundle savedInstanceState) {
return inflater.inflate(getLayoutResId(), container, false/*不要把View主动添加到container,这个是自动关联的*/);
}

onActivityCreated():当Activity的onCreate()执行完成后调用

onDestoryView():Fragment中布局被移除时调用

onDetach():Fragmen和Activity解绑时调用

补充:Fragment生命周期与View生命周期需要分开看。

  • Fragment实例可能仍在,但View可能已在onDestroyView()后销毁。
  • 持有ViewBinding/控件引用时,建议在onDestroyView()中置空,避免泄漏。
  • 观察UI数据优先使用viewLifecycleOwner,避免View销毁后继续回调。

其中还有一个setRetainInstance()当调用到该方法时,在Actiivity重新创建时可以完全不销毁Fragment,以便Fragment中恢复数据。调用了

setRetainInstance(true)后,Fragment恢复时就会跳过onCreate()onDestroy()生命周期回调,因此在使用该方法时,onCreate()中不要做初始化逻辑。

版本建议:setRetainInstance(true)在新版本Fragment库中已不推荐继续使用,跨重建保留数据更建议用ViewModel + SavedStateHandle

当因为设备配置发生变化时,FragmentManager首先销毁队列中的fragment的视图,接着FragmentManager会检查Fragment中的retainInstance属性,如果为false,直接销毁Fragment实例;若设置为true,fragment的视图会被销毁,但fragment本身不会被销毁,处于短暂的保留状态。当Activity需要时会对其进行恢复。

Fragment通信

Fragment与Activity通信

  1. 如果Activity中包含自己管理的Fragment的引用,可以通过该引用直接访问所有public方法

  2. Activity中未保存任何Fragment的引用,通过给每个Fragment设置Tag或ID,后面通过调用FragmentManager.findFragmentByTag()或FragmentManager.findFragmentById()获取对应Fragment实例

  3. 在Fragment通过getActivity()获取Activity实例,然后执行操作。

    通过getActivity()获取Activity实例,可能会返回null导致异常。该方法返回结果只会在onAttach()onDetach()会非空,其他时候都有可能为空,所以可以先使用getContext()去进行替代,这样比较安全。

    还有一种就是定义一个全局变量,当触发onAttach()进行赋值,后续调用直接使用该全局变量

    DemoFragment.java
    1
    2
    3
    4
    5
    6
    Context context ;
    @Override
    public void onAttach(Context context){
    super.onAttach(context);
    this.context = context;
    }
  4. 使用接口方式(推荐做法)

    DemoFragment.java
    1
    2
    3
    4
    5
    6
    7
    8
    9
    10
    11
    12
    13
    14
    15
    16
    17
    18
    19
    20
    21
    22
    //Fragment中定义接口
    public interface ShowMsgListener{
    void showMsg(String str);
    }
    private ShowMsgListener msgListener;

    @Override
    public void onAttach(Activity activity) {
    super.onAttach(activity);
    try {
    if(activity!=null){
    //获取Activity中实现的接口
    msgListener=(DemoActivity)activity;
    }
    } catch (ClassCastException e) {
    throw new ClassCastException(activity.toString()
    + " must implement showMsgListener");
    }
    }

    //调用接口
    msgListener.showMsg("From fragment");
    DemoActivity.java
    1
    2
    3
    4
    5
    6
    public DemoActivity extends FragmentActivity implements ShowMsgListener{
    @Override
    public void showMsg(String str){
    //拿来做事
    }
    }
  5. Fragment从Activity获取数据

Fragment与Fragment通信

Fragment之间的通信需要通过Activity进行关联,不应该是直接的进行通信。

实现通信步骤主要有以下三步:

  1. 定义接口
  2. Activity实现接口
  3. 在接口方法中Activity调用对应Fragment

Fragment常见问题

Fragment重叠

宿主Activity因为被系统回收或者配置发生改变导致销毁重建时,会重新执行onCreate(),就有可能重新执行一次Fragment创建过程,然后又会新建一个Fragment

DemoActivity.java
1
2
3
4
5
6
7
8
9
10
11
12
13
14
15
16
17
18
19
20
21
22
23
@Override
public void onCreate(Bundle savedInstanceState){
super.onCreate(savedInstanceState);
setContentView(R.layout.act_demo);
FragmentManager fm = getSupportFragmentManager();
FragmentTransaction ft = fm.beginTransaction();
DemoFragment demoFragment;

//可能触发 内存重启
if(savedInstanceState!=null){
List<Fragment> fragmentList = getSupportFragmentManager().getFragments();
for(Fragment fragment : fragmentList){
if(fragment instanceof DemoFragment)
demoFragment = (DemoFragment)fragment
}
//直接显示已存在的fragment
ft.show(demoFragment).commit();
}else{
demoFragment = DemoFragment.newInstance();
ft.add(R.id.fragment,demoFragment);
ft.commit();
}
}

补充:重建后FragmentManager会自动恢复已存在Fragment,onCreate()里要避免无条件add()

  • 常用判重:savedInstanceState == null时才首次add()
  • 或使用findFragmentByTag()/findFragmentById()判断是否已存在。

Fragment懒加载

懒加载:只在要使用时才去加载数据,而不是在初始化时就加载完毕。

在加载数据前需要先判断三种状态:

  • 数据是否已经加载过
  • Fragment是否已经调用到onCreate()
  • 界面对于用户是否可见

Fragment.startActivityForResult()

Fragment启动,Activity获取结果

DemoFragment.java
1
getActivity().startActivityForResult(...)
DemoActivity.java
1
2
3
4
@Override
public void onActivityResult(int requestCode,int resultCode,Intent data){
super.onActivityResult(requestCode,resultCode,data);
}

Fragment启动,Fragment获取结果

DemoFragment.java
1
2
3
4
5
6
startActivityForResult()

@Override
public void onActivityResult(int requestCode,int resultCode,Intent data){
super.onActivityResult(requestCode,resultCode,data);
}
DemoActivity.java
1
2
3
4
@Override
public void onActivityResult(int requestCode,int resultCode,Intent data){
super.onActivityResult(requestCode,resultCode,data);
}

要求父Activity必须覆写了onActivityResult()且调用了super.onActivityResult()

补充:startActivityForResult/onActivityResult在新API中逐步弱化,推荐迁移到Activity Result APIFragmentResult API

Fragment配合ViewPager使用

一般类似资讯类、新闻类App首页都会分成多个标签,在不同的标签会有不同的内容,这个时候就需要配合ViewPager来实现内容展示,关键在于对应的fragment是否需要进行销毁。

可用的Adapter分为两种:

  • FragmentPagerAdapter:对于不再需要的fragment,选择调用detach(),仅销毁视图并不会销毁fragment实例。
  • FragmentStatePagerAdapter:再切换不同fragment的时候,会把前面的fragment进行销毁,但是在系统销毁前,会存储其Fragment的Bundle,倒是需要重新创建Fragment时,可以从onSaveInstanceState()获取保存的数据。

使用FragmentStatePagerAdapter比较省内存,但是销毁重建的过程也是需要时间的,如果页面较少可以使用FragmentPageAdapter,很多的话还是推荐FragmentStatePagerAdapter

补充:在ViewPager2场景下,通常使用FragmentStateAdapter并结合setMaxLifecycle()控制可见页生命周期。

懒加载建议基于Lifecycle与可见状态组合判断,不依赖已废弃的可见性回调。


Fragment相关
https://leo-wxy.github.io/2018/01/10/Fragment相关/
作者
Leo-Wxy
发布于
2018年1月10日
许可协议