Glide源码解析要点

该源码解析是基于最新的Glide 4.8.0进行的

Glide基本流程分析

Glide的基本使用代码

1
Glide.with(context).load($img$).apply(RequestOptions().transform(MultiTransformation(CenterCrop(),CircleCrop())).placeholder(R.drawable.ic_default_avatar)).into(imageView);

按照上述的基本使用代码,Glide的加载过程可以分为以下几步:

Glide对象初始化

初始化代码是从Glide.get()开始的,在其中主要做了一些事情

Glide.java
1
2
3
4
5
6
7
8
9
10
11
12
13
14
15
16
17
18
19
20
21
22
23
24
25
26
27
 @NonNull
public static Glide get(@NonNull Context context) {
//Glide对象时一个单例模式
if (glide == null) {
synchronized (Glide.class) {
if (glide == null) {
checkAndInitializeGlide(context);
}
}
}

return glide;
}

//检查Glide对象是否初始化完毕
private static void checkAndInitializeGlide(@NonNull Context context) {
// In the thread running initGlide(), one or more classes may call Glide.get(context).
// Without this check, those calls could trigger infinite recursion.
if (isInitializing) {
throw new IllegalStateException("You cannot call Glide.get() in registerComponents(),"
+ " use the provided Glide instance instead");
}
isInitializing = true;
//真正初始化Glide的代码
initializeGlide(context);
isInitializing = false;
}

初始化Glide时再调用到initializeGlide()去进行真正的初始化工作

Glide.java
1
2
3
4
5
6
7
8
9
10
11
12
13
14
15
16
17
18
19
20
21
22
23
24
25
26
27
28
29
30
31
32
33
34
35
36
37
38
39
40
41
42
43
44
45
46
47
48
49
50
51
52
53
54
55
56
57
58
59
60
61
62
63
64
65
private static void initializeGlide(@NonNull Context context) {
initializeGlide(context, new GlideBuilder());
}

private static void initializeGlide(@NonNull Context context, @NonNull GlideBuilder builder) {
Context applicationContext = context.getApplicationContext();
GeneratedAppGlideModule annotationGeneratedModule = getAnnotationGeneratedGlideModules();
List<com.bumptech.glide.module.GlideModule> manifestModules = Collections.emptyList();
//是否使用Manifest配置的GlideModule
if (annotationGeneratedModule == null || annotationGeneratedModule.isManifestParsingEnabled()) {
manifestModules = new ManifestParser(applicationContext).parse();
}

if (annotationGeneratedModule != null
&& !annotationGeneratedModule.getExcludedModuleClasses().isEmpty()) {
Set<Class<?>> excludedModuleClasses =
annotationGeneratedModule.getExcludedModuleClasses();
Iterator<com.bumptech.glide.module.GlideModule> iterator = manifestModules.iterator();
while (iterator.hasNext()) {
com.bumptech.glide.module.GlideModule current = iterator.next();
if (!excludedModuleClasses.contains(current.getClass())) {
continue;
}
if (Log.isLoggable(TAG, Log.DEBUG)) {
Log.d(TAG, "AppGlideModule excludes manifest GlideModule: " + current);
}
iterator.remove();
}
}

if (Log.isLoggable(TAG, Log.DEBUG)) {
for (com.bumptech.glide.module.GlideModule glideModule : manifestModules) {
Log.d(TAG, "Discovered GlideModule from manifest: " + glideModule.getClass());
}
}

RequestManagerRetriever.RequestManagerFactory factory =
annotationGeneratedModule != null
? annotationGeneratedModule.getRequestManagerFactory() : null;
builder.setRequestManagerFactory(factory);
for (com.bumptech.glide.module.GlideModule module : manifestModules) {
//循环调用Module中的 applyOptions方法
//applyOptions的作用是 配置Glide加载时的图片缓存路径以及缓存空间大小
module.applyOptions(applicationContext, builder);
}
if (annotationGeneratedModule != null) {
//调用注解配置Module中的 applyOptions方法
//applyOptions的作用是 配置Glide加载时的图片缓存路径以及缓存空间大小
annotationGeneratedModule.applyOptions(applicationContext, builder);
}
//创建Glide对象
Glide glide = builder.build(applicationContext);
//循环调用Module中的 registerComponents()
//registerComponents的作用是 注册指定类型的数据源,以及加载图片使用ModelLoader
for (com.bumptech.glide.module.GlideModule module : manifestModules) {
module.registerComponents(applicationContext, glide, glide.registry);
}
//调用注解配置Module中的 registerComponents()
//registerComponents的作用是 注册指定类型的数据源,以及加载图片使用ModelLoader
if (annotationGeneratedModule != null) {
annotationGeneratedModule.registerComponents(applicationContext, glide, glide.registry);
}
applicationContext.registerComponentCallbacks(glide);
Glide.glide = glide;
}

源码中发现GlideModule分为两种manifestModulesannotationGeneratedModule,其中manifestModules是为了兼容V3版本,以前的都是配置在AndroidManifest.xml中,而V4版本采用注解的方式,取消了清单文件中的配置。

示例配置文件
1
2
3
4
5
6
7
8
9
10
11
12
13
14
15
16
17
18
19
20
21
22
23
24
25
26
27
@GlideModule
public class CustomGlideModule extends AppGlideModule {
@Override
public void applyOptions(Context context, GlideBuilder builder) {

MemorySizeCalculator calculator = new MemorySizeCalculator.Builder(context).build();
int defaultMemoryCacheSize = calculator.getMemoryCacheSize();
int defaultBitmapPoolSize = calculator.getBitmapPoolSize();

int customMemoryCacheSize = (int) (1.2 * defaultMemoryCacheSize);
int customBitmapPoolSize = (int) (1.2 * defaultBitmapPoolSize);

builder.setMemoryCache(new LruResourceCache(customMemoryCacheSize));
builder.setBitmapPool(new LruBitmapPool(customBitmapPoolSize));
}

@Override
public void registerComponents(Context context, Glide glide, Registry registry) {
registry.replace(GlideUrl.class, InputStream.class, new OkHttpUrlLoader.Factory(ProgressManager.getOkHttpClient()));
}

@Override
public boolean isManifestParsingEnabled() {
return false;
}
}

配置好GlideModule文件后,就需要去调用其中的applyOptions()设置Glide加载基本配置项,然后调用到了GlideBuilder.build()去构造Glide对象,最后调用其中的regeisterComponents()设置加载器。

接下来分析构造Glide对象的方法——GlideBuilder.build()

1
2
3
4
5
6
7
8
9
10
11
12
13
14
15
16
17
18
19
20
21
22
23
24
25
26
27
28
29
30
31
32
33
34
35
36
37
38
39
40
41
42
43
44
45
46
47
48
49
50
51
52
53
54
55
56
57
58
59
60
61
62
63
64
65
66
67
68
69
70
71
72
73
74
75
76
77
78
79
@NonNull
Glide build(@NonNull Context context) {
//设置加载图片的线程池
if (sourceExecutor == null) {
sourceExecutor = GlideExecutor.newSourceExecutor();
}
//写入本地磁盘缓存的线程池
if (diskCacheExecutor == null) {
diskCacheExecutor = GlideExecutor.newDiskCacheExecutor();
}
//执行动画的线程池
if (animationExecutor == null) {
animationExecutor = GlideExecutor.newAnimationExecutor();
}
//计算内存缓存大小
if (memorySizeCalculator == null) {
memorySizeCalculator = new MemorySizeCalculator.Builder(context).build();
}

if (connectivityMonitorFactory == null) {
connectivityMonitorFactory = new DefaultConnectivityMonitorFactory();
}
//bitmap缓存池
if (bitmapPool == null) {
int size = memorySizeCalculator.getBitmapPoolSize();
if (size > 0) {
bitmapPool = new LruBitmapPool(size);
} else {
bitmapPool = new BitmapPoolAdapter();
}
}

if (arrayPool == null) {
arrayPool = new LruArrayPool(memorySizeCalculator.getArrayPoolSizeInBytes());
}
//内存缓存
if (memoryCache == null) {
memoryCache = new LruResourceCache(memorySizeCalculator.getMemoryCacheSize());
}
//硬盘缓存
if (diskCacheFactory == null) {
diskCacheFactory = new InternalCacheDiskCacheFactory(context);
}

if (engine == null) {
engine =
new Engine(
memoryCache,
diskCacheFactory,
diskCacheExecutor,
sourceExecutor,
GlideExecutor.newUnlimitedSourceExecutor(),
GlideExecutor.newAnimationExecutor(),
isActiveResourceRetentionAllowed);
}

if (defaultRequestListeners == null) {
defaultRequestListeners = Collections.emptyList();
} else {
defaultRequestListeners = Collections.unmodifiableList(defaultRequestListeners);
}

RequestManagerRetriever requestManagerRetriever =
new RequestManagerRetriever(requestManagerFactory);

return new Glide(
context,
engine,
memoryCache,
bitmapPool,
arrayPool,
requestManagerRetriever,
connectivityMonitorFactory,
logLevel,
defaultRequestOptions.lock(),
defaultTransitionOptions,
defaultRequestListeners,
isLoggingRequestOriginsEnabled);
}

GlideBuilder.build()执行完毕后,最终调用到new Glide()完成初始化。其中关键参数为Registry后续的操作都需要用到该参数。

with()

对Glide的生命周期进行管理。

Glide对象初始化完毕后,首先会调用到的就是with()

Glide.java
1
2
3
4
5
6
7
8
9
10
11
12
13
14
15
16
17
18
19
20
21
22
23
24
@NonNull
public static RequestManager with(@NonNull Context context) {
return getRetriever(context).get(context);
}

@NonNull
public static RequestManager with(@NonNull Activity activity) {
return getRetriever(activity).get(activity);
}

@NonNull
public static RequestManager with(@NonNull FragmentActivity activity) {
return getRetriever(activity).get(activity);
}

@NonNull
public static RequestManager with(@NonNull Fragment fragment) {
return getRetriever(fragment.getActivity()).get(fragment);
}

@NonNull
public static RequestManager with(@NonNull View view) {
return getRetriever(view.getContext()).get(view);
}

with()有5种重载方法,最后调用到的都是getRetriever(context).get()

RequestManagerRetriever.java
1
2
3
4
5
6
7
8
9
10
11
12
13
14
15
16
17
18
19
20
21
22
23
24
25
26
27
28
29
30
31
32
33
34
35
36
37
38
39
40
41
42
43
44
45
46
47
48
49
50
51
52
53
54
55
56
57
58
59
60
61
62
63
64
65
66
67
68
69
70
71
72
73
74
75
76
77
78
79
80
81
82
@NonNull
public RequestManager get(@NonNull Context context) {
if (context == null) {
throw new IllegalArgumentException("You cannot start a load on a null Context");
} else if (Util.isOnMainThread() && !(context instanceof Application)) {
if (context instanceof FragmentActivity) {
return get((FragmentActivity) context);
} else if (context instanceof Activity) {
return get((Activity) context);
} else if (context instanceof ContextWrapper) {
return get(((ContextWrapper) context).getBaseContext());
}
}

return getApplicationManager(context);
}

@NonNull
public RequestManager get(@NonNull FragmentActivity activity) {
if (Util.isOnBackgroundThread()) {
return get(activity.getApplicationContext());
} else {
assertNotDestroyed(activity);
FragmentManager fm = activity.getSupportFragmentManager();
return supportFragmentGet(
activity, fm, /*parentHint=*/ null, isActivityVisible(activity));
}
}

@NonNull
public RequestManager get(@NonNull Fragment fragment) {
Preconditions.checkNotNull(fragment.getActivity(),
"You cannot start a load on a fragment before it is attached or after it is destroyed");
if (Util.isOnBackgroundThread()) {
return get(fragment.getActivity().getApplicationContext());
} else {
FragmentManager fm = fragment.getChildFragmentManager();
return supportFragmentGet(fragment.getActivity(), fm, fragment, fragment.isVisible());
}
}

@SuppressWarnings("deprecation")
@NonNull
public RequestManager get(@NonNull Activity activity) {
if (Util.isOnBackgroundThread()) {
return get(activity.getApplicationContext());
} else {
assertNotDestroyed(activity);
android.app.FragmentManager fm = activity.getFragmentManager();
return fragmentGet(
activity, fm, /*parentHint=*/ null, isActivityVisible(activity));
}
}

public RequestManager get(@NonNull View view) {
if (Util.isOnBackgroundThread()) {
return get(view.getContext().getApplicationContext());
}

Preconditions.checkNotNull(view);
Preconditions.checkNotNull(view.getContext(),
"Unable to obtain a request manager for a view without a Context");
Activity activity = findActivity(view.getContext());
// The view might be somewhere else, like a service.
if (activity == null) {
return get(view.getContext().getApplicationContext());
}

// Support Fragments.
if (activity instanceof FragmentActivity) {
Fragment fragment = findSupportFragment(view, (FragmentActivity) activity);
return fragment != null ? get(fragment) : get(activity);
}

// Standard Fragments.
android.app.Fragment fragment = findFragment(view, activity);
if (fragment == null) {
return get(activity);
}
return get(fragment);
}

简单分析上述源码可知,调用流程如下:

  • 首先判断当前调用是否在子线程,在子线程的话,直接调用ApplicationContext获取ReqeustManager
  • 不在子线程即运行在主线程时,需要判断context类型
    • support.Fragment或者support.FragmentActivity:调用supportFragmentGet()
    • app.Activity或者app.fragment:调用fragmentGet()
    • Application:调用getApplicationManager()
    • view.getContext:需要判断view的context类型,然后再走一次上面的步骤

根据流程分析,监听生命周期的方式主要是通过监听一个无UI的Fragment(位于主线程且有对应的context存在)监听Application(当位于后台线程或者contxt为Application)

其中无UI的Fragment对应源码中的两个类RequestManagerFragmentSupportRequestFragment在其中构造了ActivityFragmentLifecycle对象,在其中的关键生命周期进行联动,就可以对应的去进行加载和取消加载操作了。

RequestManagerFragment.java
1
2
3
4
5
6
7
8
9
10
11
12
13
14
15
16
17
18
@Override
public void onStart() {
super.onStart();
lifecycle.onStart();
}

@Override
public void onStop() {
super.onStop();
lifecycle.onStop();
}

@Override
public void onDestroy() {
super.onDestroy();
lifecycle.onDestroy();
unregisterFragmentWithRoot();
}

然后最后返回的RequestManager对象自身也会实现LifecycleListener接口,就可以根据对应调用跳转加载过程

RequestManager.java
1
2
3
4
5
6
7
8
9
10
11
12
13
14
15
16
17
18
19
20
21
22
23
24
25
26
27
28
29
30
31
32
33
34
35
36
37
38
39
40
41
42
43
44
45
46
47
//实现了LifecycleListener接口
public class RequestManager implements LifecycleListener{

//主线程中执行
private final Runnable addSelfToLifecycle = new Runnable() {
@Override
public void run() {
lifecycle.addListener(RequestManager.this);
}
};
...
@Override
public void onStart() {
resumeRequests();
targetTracker.onStart();//targetTracker监听
}

@Override
public void onStop() {
pauseRequests();
targetTracker.onStop();//targetTracker监听
}

public void resumeRequests() {
Util.assertMainThread();
requestTracker.resumeRequests();//requestTracker监听
}

public void pauseRequests() {
Util.assertMainThread();
requestTracker.pauseRequests();//requestTracker监听
}

@Override
public void onDestroy() {
targetTracker.onDestroy();//targetTracker监听
for (Target<?> target : targetTracker.getAll()) {
clear(target);
}
targetTracker.clear();//targetTracker监听
requestTracker.clearRequests();//requestTracker监听
lifecycle.removeListener(this);
lifecycle.removeListener(connectivityMonitor);
mainHandler.removeCallbacks(addSelfToLifecycle);
glide.unregisterRequestManager(this);
}
}

完成上述流程后,RequestManager就可以实现对Fragment的监听,也就等同于实现了Glide的生命周期。

Glide的with过程

load()

传入需要加载的图片信息,通过with()得到的RequestManager进行加载。

RequestManager.java
1
2
3
4
5
6
7
8
9
10
11
12
13
14
15
16
17
18
19
20
21
22
23
24
25
26
27
28
29
30
31
32
33
34
35
36
37
38
39
40
41
42
43
44
45
46
47
48
49
50
51
52
53
54
55
56
57
58
59
60
61
62
63
64
@NonNull
@CheckResult
@Override
public RequestBuilder<Drawable> load(@Nullable Bitmap bitmap) {
return asDrawable().load(bitmap);
}

@NonNull
@CheckResult
@Override
public RequestBuilder<Drawable> load(@Nullable Drawable drawable) {
return asDrawable().load(drawable);
}

@NonNull
@CheckResult
@Override
public RequestBuilder<Drawable> load(@Nullable String string) {
return asDrawable().load(string);
}

@NonNull
@CheckResult
@Override
public RequestBuilder<Drawable> load(@Nullable Uri uri) {
return asDrawable().load(uri);
}

@NonNull
@CheckResult
@Override
public RequestBuilder<Drawable> load(@Nullable File file) {
return asDrawable().load(file);
}

@SuppressWarnings("deprecation")
@NonNull
@CheckResult
@Override
public RequestBuilder<Drawable> load(@RawRes @DrawableRes @Nullable Integer resourceId) {
return asDrawable().load(resourceId);
}

@SuppressWarnings("deprecation")
@CheckResult
@Override
@Deprecated
public RequestBuilder<Drawable> load(@Nullable URL url) {
return asDrawable().load(url);
}

@NonNull
@CheckResult
@Override
public RequestBuilder<Drawable> load(@Nullable byte[] model) {
return asDrawable().load(model);
}

@NonNull
@CheckResult
@Override
public RequestBuilder<Drawable> load(@Nullable Object model) {
return asDrawable().load(model);
}

经过load()分析,Glide加载的类型支持BitmapDrawableString(图片地址)UriFile(图片文件)Integer(图片ResourceId)URLbyteObject

实际内部调用到的是asDrawable.load()

1
2
3
4
5
6
7
8
9
10
11
12
13
14
15
16
17
18
19
20
21
22
public RequestBuilder<Drawable> asDrawable() {
return as(Drawable.class);
}

@NonNull
@CheckResult
public RequestBuilder<Bitmap> asBitmap() {
return as(Bitmap.class).apply(DECODE_TYPE_BITMAP);
}

@NonNull
@CheckResult
public RequestBuilder<GifDrawable> asGif() {
return as(GifDrawable.class).apply(DECODE_TYPE_GIF);
}

@NonNull
@CheckResult
public <ResourceType> RequestBuilder<ResourceType> as(
@NonNull Class<ResourceType> resourceClass) {
return new RequestBuilder<>(glide, this, resourceClass, context);
}

通过asDrawable()得到RequestBuilder对象,接下来走到ReqeustBuilder.load()

RequestBuilder.java
1
2
3
4
5
6
7
8
9
10
11
12
13
14
15
16
17
18
19
20
21
22
23
24
25
26
27
28
29
30
31
public RequestBuilder<TranscodeType> load(@Nullable Bitmap bitmap) {
return loadGeneric(bitmap)
.apply(diskCacheStrategyOf(DiskCacheStrategy.NONE));
}

public RequestBuilder<TranscodeType> load(@Nullable Drawable drawable) {
return loadGeneric(drawable)
.apply(diskCacheStrategyOf(DiskCacheStrategy.NONE));
}

public RequestBuilder<TranscodeType> load(@Nullable String string) {
return loadGeneric(string);
}

public RequestBuilder<TranscodeType> load(@Nullable Uri uri) {
return loadGeneric(uri);
}

public RequestBuilder<TranscodeType> load(@Nullable File file) {
return loadGeneric(file);
}

private RequestBuilder<TranscodeType> loadGeneric(@Nullable Object model) {
this.model = model;
isModelSet = true;
return this;
}

public RequestBuilder<TranscodeType> load(@Nullable Object model) {
return loadGeneric(model);
}

上述的load()都调用到了loadGeneric()然后进行了赋值操作,确定了model数据,然后完成了load流程。

//TODO 流程图

apply()

设置一些额外配置,例如占位图、加载错误图片、图片显示类型,圆角什么的

load()流程结束后就得到了RequestBuilder对象,调用其中的apply()

1
2
3
4
5
6
7
8
9
10
11
12
  public class RequestBuilder<TranscodeType> extends BaseRequestOptions<RequestBuilder<TranscodeType>> implements Cloneable, ModelTypes<RequestBuilder<TranscodeType>> {
...
@NonNull
@CheckResult
@Override
public RequestBuilder<TranscodeType> apply(@NonNull BaseRequestOptions<?> requestOptions) {
Preconditions.checkNotNull(requestOptions);
return super.apply(requestOptions);
}

...
}

调用到了super.apply()其实就是BaseRequestOptions.apply()

BaseRequestOptions.java
1
2
3
4
5
6
7
8
9
10
11
12
13
14
15
16
17
@NonNull
@CheckResult
public T apply(@NonNull BaseRequestOptions<?> o) {
if (isAutoCloneEnabled) {
return clone().apply(o);
}
BaseRequestOptions<?> other = o;

if (isSet(other.fields, SIZE_MULTIPLIER)) {
sizeMultiplier = other.sizeMultiplier;
}
...
fields |= other.fields;
options.putAll(other.options);

return selfOrThrowIfLocked();
}

isSet()是判断该属性是否设置,若已设置过则替换,设置完毕后,得到一个RequestBuilder对象,不过已经设置了RequestOptions里面包含了一些显示上以及缓存上的配置。

into()——最关键步骤

进行图片的加载与显示

创建请求Request

起点是从RequestBuilder.into()开始

RequestBuilder.java
1
2
3
4
5
6
7
8
9
10
11
12
13
14
15
16
17
18
19
20
21
22
23
24
25
26
27
28
29
30
31
32
33
34
35
36
37
38
39
40
41
42
43
44
45
46
47
48
49
50
51
52
53
54
55
56
57
58
59
60
61
62
63
64
65
66
67
68
@NonNull
public ViewTarget<ImageView, TranscodeType> into(@NonNull ImageView view) {
Util.assertMainThread();
Preconditions.checkNotNull(view);
//获取apply()设置的 RequestOptions
BaseRequestOptions<?> requestOptions = this;
//是否设置了RequestOptions的ScaleType,未设置则使用ImageView的android:scaleType
if (!requestOptions.isTransformationSet()
&& requestOptions.isTransformationAllowed()
&& view.getScaleType() != null) {
switch (view.getScaleType()) {
case CENTER_CROP:
requestOptions = requestOptions.clone().optionalCenterCrop();
break;
case CENTER_INSIDE:
requestOptions = requestOptions.clone().optionalCenterInside();
break;
case FIT_CENTER:
case FIT_START:
case FIT_END:
requestOptions = requestOptions.clone().optionalFitCenter();
break;
case FIT_XY:
requestOptions = requestOptions.clone().optionalCenterInside();
break;
case CENTER:
case MATRIX:
default:
// Do nothing.
}
}

return into(
glideContext.buildImageViewTarget(view, transcodeClass),
/*targetListener=*/ null,
requestOptions,
Executors.mainThreadExecutor());
}

private <Y extends Target<TranscodeType>> Y into(
@NonNull Y target,
@Nullable RequestListener<TranscodeType> targetListener,
BaseRequestOptions<?> options,
Executor callbackExecutor) {
Preconditions.checkNotNull(target);
if (!isModelSet) {
throw new IllegalArgumentException("You must call #load() before calling #into()");
}
//构建Request请求对象
Request request = buildRequest(target, targetListener, options, callbackExecutor);

Request previous = target.getRequest();
if (request.isEquivalentTo(previous)
&& !isSkipMemoryCacheWithCompletePreviousRequest(options, previous)) {
request.recycle();
if (!Preconditions.checkNotNull(previous).isRunning()) {
previous.begin();
}
return target;
}

requestManager.clear(target);
//给当前View设置请求
target.setRequest(request);
requestManager.track(target, request);

return target;
}

通过buildRequest()构建图片加载请求对象。

RequestBuilder.java
1
2
3
4
5
6
7
8
9
10
11
12
13
14
15
16
17
18
19
20
21
22
23
24
25
26
27
28
29
30
31
32
33
34
35
36
37
38
39
40
41
42
43
44
45
46
47
48
49
50
51
52
53
54
55
56
57
58
59
60
61
62
63
64
65
66
67
68
69
70
71
72
73
74
75
76
77
78
79
80
81
82
83
84
85
86
87
88
89
90
91
92
93
94
95
96
97
98
99
100
101
102
103
104
105
106
107
108
109
110
111
112
 private Request buildRequest(
Target<TranscodeType> target,
@Nullable RequestListener<TranscodeType> targetListener,
BaseRequestOptions<?> requestOptions,
Executor callbackExecutor) {
return buildRequestRecursive(
target,
targetListener,
/*parentCoordinator=*/ null,
transitionOptions,
requestOptions.getPriority(),
requestOptions.getOverrideWidth(),
requestOptions.getOverrideHeight(),
requestOptions,
callbackExecutor);
}

private Request buildRequestRecursive(...) {

ErrorRequestCoordinator errorRequestCoordinator = null;
//判断当前是否设置了 RequestBuilder.error()
if (errorBuilder != null) {
errorRequestCoordinator = new ErrorRequestCoordinator(parentCoordinator);
parentCoordinator = errorRequestCoordinator;
}
//生成可能带有缩略图显示的Request
Request mainRequest =
buildThumbnailRequestRecursive(...);

if (errorRequestCoordinator == null) {
return mainRequest;
}
//生成带有错误处理的Request
Request errorRequest =
errorBuilder.buildRequestRecursive(...);
errorRequestCoordinator.setRequests(mainRequest, errorRequest);
return errorRequestCoordinator;
...

}

private Request buildThumbnailRequestRecursive(...) {
//是否设置了 RequestBuilder.thumbnailBuilder(RequestBuilder thumbnailBuilder)
if (thumbnailBuilder != null) {
if (isThumbnailBuilt) {
throw new IllegalStateException("You cannot use a request as both the main request and a "
+ "thumbnail, consider using clone() on the request(s) passed to thumbnail()");
}

TransitionOptions<?, ? super TranscodeType> thumbTransitionOptions =
thumbnailBuilder.transitionOptions;

// Apply our transition by default to thumbnail requests but avoid overriding custom options
// that may have been applied on the thumbnail request explicitly.
if (thumbnailBuilder.isDefaultTransitionOptionsSet) {
thumbTransitionOptions = transitionOptions;
}

Priority thumbPriority = thumbnailBuilder.isPrioritySet()
? thumbnailBuilder.getPriority() : getThumbnailPriority(priority);

int thumbOverrideWidth = thumbnailBuilder.getOverrideWidth();
int thumbOverrideHeight = thumbnailBuilder.getOverrideHeight();
if (Util.isValidDimensions(overrideWidth, overrideHeight)
&& !thumbnailBuilder.isValidOverride()) {
thumbOverrideWidth = requestOptions.getOverrideWidth();
thumbOverrideHeight = requestOptions.getOverrideHeight();
}

ThumbnailRequestCoordinator coordinator = new ThumbnailRequestCoordinator(parentCoordinator);
ThumbnailRequestCoordinator coordinator = new ThumbnailRequestCoordinator(parentCoordinator);
Request fullRequest =
obtainRequest(...);
isThumbnailBuilt = true;
// Recursively generate thumbnail requests.
Request thumbRequest =
thumbnailBuilder.buildRequestRecursive(...);
isThumbnailBuilt = false;
coordinator.setRequests(fullRequest, thumbRequest);
return coordinator;
}
//是否设置了 RequestBuilder.thumbnailBuilder(floar thumbSizeMultiplier) 对应的缩放比例
else if (thumbSizeMultiplier != null) {
// Base case: thumbnail multiplier generates a thumbnail request, but cannot recurse.
ThumbnailRequestCoordinator coordinator = new ThumbnailRequestCoordinator(parentCoordinator);
Request fullRequest = obtainRequest(...);
BaseRequestOptions<?> thumbnailOptions =
requestOptions.clone().sizeMultiplier(thumbSizeMultiplier);

Request thumbnailRequest =
obtainRequest(...);

coordinator.setRequests(fullRequest, thumbnailRequest);
return coordinator;
} else {
// 没有设置 thunbmail相关参数
return obtainRequest(...);
}
}

private Request obtainRequest(
Target<TranscodeType> target,
RequestListener<TranscodeType> targetListener,
BaseRequestOptions<?> requestOptions,
RequestCoordinator requestCoordinator,
TransitionOptions<?, ? super TranscodeType> transitionOptions,
Priority priority,
int overrideWidth,
int overrideHeight,
Executor callbackExecutor) {
return SingleRequest.obtain(...);
}
Glide创建请求

总结一下创建请求的流程,最后调用的是SingleRequest对象。

  • 通过RequestBuilder.buildRequest()创建Request对象,调用到buildRequestRecursive()执行创建逻辑

  • 先判断设置过RequestBuilder.error()参数,如果设置过errorRequest,需要通过errorRequestmainRequest得到ErrorRequestCoordinator(实现Request接口)对象。

  • 没设置过RequestBuilder.error()参数,则向下判断是否设置过ReqeustBuilder.thumbnail()参数,设置ReqeustBuilder.thumbnail()有两种方法:

    • ReqeustBuilder.thumbnail(RequestBuilder thumbnailBuilder):自定义要显示的缩略图
    • ReqeustBuilder.thumbnail(float thumbSizeMultiper):设置原图缩放比例

    只要设置了其中的一种,就会产生thumbRequest对象,然后与fullRequest得到ThumbnailRequestCoordinator(实现Request接口)对象。

  • ReqeustBuilder.thumbnail()也未设置,则最终调用SingleRequest.obtain()得到SingleRequest(实现Request接口)对象。

errorRequest表示了加载错误的请求

thumbRequest表示了缩略图加载请求

mainRequestfullRequest都代表了原始图片加载请求。

上述创建请求流程执行完毕后,就是发送请求。

发送请求

发送请求通过调用Request实现。

创建请求中,创建完成后会调用到requestManager.track(target, request);去发送请求

RequestManager.java
1
2
3
4
5
6
synchronized void track(@NonNull Target<?> target, @NonNull Request request) {
//监听target的生命周期
targetTracker.track(target);
//开启请求
requestTracker.runRequest(request);
}
RequestTracker.java
1
2
3
4
5
6
7
8
9
10
11
12
13
public void runRequest(@NonNull Request request) {
requests.add(request);
if (!isPaused) {
//开始启动
request.begin();
} else {
request.clear();
if (Log.isLoggable(TAG, Log.VERBOSE)) {
Log.v(TAG, "Paused, delaying request");
}
pendingRequests.add(request);
}
}

接下来就是调用到Request.begin()Request是一个接口,singleRequest是具体的实现类,即调用到SingleRequest.begin()

SingleRequest.java
1
2
3
4
5
6
7
8
9
10
11
12
13
14
15
16
17
18
19
20
21
22
23
24
25
26
27
28
29
30
31
32
33
34
35
36
37
38
39
40
41
42
43
44
45
46
47
48
49
50
51
52
53
54
55
56
57
58
59
60
61
62
63
64
65
66
67
68
69
70
71
72
73
  @Override
public synchronized void begin() {
assertNotCallingCallbacks();
stateVerifier.throwIfRecycled();
startTime = LogTime.getLogTime();
if (model == null) {
if (Util.isValidDimensions(overrideWidth, overrideHeight)) {
width = overrideWidth;
height = overrideHeight;
}
int logLevel = getFallbackDrawable() == null ? Log.WARN : Log.DEBUG;
//返回加载失败
onLoadFailed(new GlideException("Received null model"), logLevel);
return;
}

if (status == Status.RUNNING) {
throw new IllegalArgumentException("Cannot restart a running request");
}
//加载完成
if (status == Status.COMPLETE) {
onResourceReady(resource, DataSource.MEMORY_CACHE);
return;
}

status = Status.WAITING_FOR_SIZE;
//判断设置大小是否合理
if (Util.isValidDimensions(overrideWidth, overrideHeight)) {
onSizeReady(overrideWidth, overrideHeight);
} else {
//不合理 获取ImageView的size
target.getSize(this);
}

if ((status == Status.RUNNING || status == Status.WAITING_FOR_SIZE)
&& canNotifyStatusChanged()) {
//回调Target onLoadStarted()
target.onLoadStarted(getPlaceholderDrawable());
}
if (IS_VERBOSE_LOGGABLE) {
logV("finished run method in " + LogTime.getElapsedMillis(startTime));
}
}

@Override
public synchronized void onSizeReady(int width, int height) {
stateVerifier.throwIfRecycled();
if (IS_VERBOSE_LOGGABLE) {
logV("Got onSizeReady in " + LogTime.getElapsedMillis(startTime));
}
if (status != Status.WAITING_FOR_SIZE) {
return;
}
//更新请求状态为 请求中
status = Status.RUNNING;

float sizeMultiplier = requestOptions.getSizeMultiplier();
this.width = maybeApplySizeMultiplier(width, sizeMultiplier);
this.height = maybeApplySizeMultiplier(height, sizeMultiplier);

if (IS_VERBOSE_LOGGABLE) {
logV("finished setup for calling load in " + LogTime.getElapsedMillis(startTime));
}
//开始加载图片
loadStatus = engine.load(...);
if (status != Status.RUNNING) {
loadStatus = null;
}
if (IS_VERBOSE_LOGGABLE) {
logV("finished onSizeReady in " + LogTime.getElapsedMillis(startTime));
}
}

上述流程主要是去计算得到 被加载图片的尺寸信息,如果手动设置了尺寸通过override那么通过合法性校验后,加载的图片大小就会为用户设置尺寸,否则使用Target的尺寸信息。

Target是一个接口,主要意义是提供View的确切尺寸信息以及对回调结果进行处理。

Glide发送请求

加载图片

接下来调用Engine.load()开始加载图片,包括三级缓存的部分。

Engine.java
1
2
3
4
5
6
7
8
9
10
11
12
13
14
15
16
17
18
19
20
21
22
23
24
25
26
27
28
29
30
31
32
33
34
35
36
37
38
39
40
41
42
43
44
45
46
47
48
49
50
51
52
53
54
55
public synchronized <R> LoadStatus load(...) {
long startTime = VERBOSE_IS_LOGGABLE ? LogTime.getLogTime() : 0;

EngineKey key = keyFactory.buildKey(model, signature, width, height, transformations,
resourceClass, transcodeClass, options);
//读取内存中的弱引用
EngineResource<?> active = loadFromActiveResources(key, isMemoryCacheable);
if (active != null) {
cb.onResourceReady(active, DataSource.MEMORY_CACHE);
if (VERBOSE_IS_LOGGABLE) {
logWithTimeAndKey("Loaded resource from active resources", startTime, key);
}
return null;
}
//读取内存缓存
EngineResource<?> cached = loadFromCache(key, isMemoryCacheable);
if (cached != null) {
cb.onResourceReady(cached, DataSource.MEMORY_CACHE);
if (VERBOSE_IS_LOGGABLE) {
logWithTimeAndKey("Loaded resource from cache", startTime, key);
}
return null;
}

EngineJob<?> current = jobs.get(key, onlyRetrieveFromCache);
if (current != null) {
current.addCallback(cb, callbackExecutor);
if (VERBOSE_IS_LOGGABLE) {
logWithTimeAndKey("Added to existing load", startTime, key);
}
return new LoadStatus(cb, current);
}

EngineJob<R> engineJob =
engineJobFactory.build(
key,
isMemoryCacheable,
useUnlimitedSourceExecutorPool,
useAnimationPool,
onlyRetrieveFromCache);

DecodeJob<R> decodeJob =
decodeJobFactory.build(...);

jobs.put(key, engineJob);

engineJob.addCallback(cb, callbackExecutor);
//若从两级内存缓存中 都没有找到 则开启DecodeJob去加载图片
engineJob.start(decodeJob);

if (VERBOSE_IS_LOGGABLE) {
logWithTimeAndKey("Started new load", startTime, key);
}
return new LoadStatus(cb, engineJob);
}

Engine.load(),主要执行逻辑是:先从一级内存缓存-弱引用中查找指定资源,找不到则去二级内存缓存-LRUCache中去查找,再没有就转到DecodeJob去加载图片。

加载图片的具体实现细节会单独在Glide缓存实现原理说明。

显示图片

当图片从三级缓存中取出后,最终得到的是一个Resource对象,然后再回调到SingleRequest.onResourceReady()

SingleRequest.java
1
2
3
4
5
6
7
8
9
10
11
12
13
14
15
16
17
18
19
20
21
22
23
24
25
26
27
28
29
30
31
32
33
34
35
36
37
38
39
40
41
42
43
44
45
46
47
48
49
50
51
52
53
54
55
56
57
58
59
60
61
62
63
64
65
@Override
public synchronized void onResourceReady(Resource<?> resource, DataSource dataSource) {
stateVerifier.throwIfRecycled();
loadStatus = null;
if (resource == null) {
//回调加载失败事件
onLoadFailed(exception);
return;
}

Object received = resource.get();
if (received == null || !transcodeClass.isAssignableFrom(received.getClass())) {
//回收资源
releaseResource(resource);

onLoadFailed(exception);
return;
}

if (!canSetResource()) {
releaseResource(resource);
// 设置加载状态完成
status = Status.COMPLETE;
return;
}

onResourceReady((Resource<R>) resource, (R) received, dataSource);
}

private synchronized void onResourceReady(Resource<R> resource, R result, DataSource dataSource) {
// We must call isFirstReadyResource before setting status.
boolean isFirstResource = isFirstReadyResource();
status = Status.COMPLETE;
this.resource = resource;

if (glideContext.getLogLevel() <= Log.DEBUG) {
Log.d(GLIDE_TAG, "Finished loading " + result.getClass().getSimpleName() + " from "
+ dataSource + " for " + model + " with size [" + width + "x" + height + "] in "
+ LogTime.getElapsedMillis(startTime) + " ms");
}

isCallingCallbacks = true;
try {
boolean anyListenerHandledUpdatingTarget = false;
if (requestListeners != null) {
for (RequestListener<R> listener : requestListeners) {
anyListenerHandledUpdatingTarget |=
listener.onResourceReady(result, model, target, dataSource, isFirstResource);
}
}
anyListenerHandledUpdatingTarget |=
targetListener != null
&& targetListener.onResourceReady(result, model, target, dataSource, isFirstResource);

if (!anyListenerHandledUpdatingTarget) {
Transition<? super R> animation =
animationFactory.build(dataSource, isFirstResource);
target.onResourceReady(result, animation);
}
} finally {
isCallingCallbacks = false;
}

notifyLoadSuccess();
}

SingleRequest.onSourceReady()主要回调了Target.onResourceReady(),把Resource显示到Target上,实质就是into()传入的Target对象。

ImageViewTarget.java
1
2
3
4
5
6
7
8
9
10
11
12
13
14
15
16
17
 @Override
public void onResourceReady(@NonNull Z resource, @Nullable Transition<? super Z> transition) {
if (transition == null || !transition.transition(resource, this)) {
setResourceInternal(resource);
} else {
maybeUpdateAnimatable(resource);
}
}

private void setResourceInternal(@Nullable Z resource) {
// Order matters here. Set the resource first to make sure that the Drawable has a valid and
// non-null Callback before starting it.
setResource(resource);
maybeUpdateAnimatable(resource);
}

protected abstract void setResource(@Nullable Z resource);

其中有两个类继承了ImageViewTarget用于实现不同的功能。分别是DrawableImageViewTargetBitmapImageViewTarget

DrawableImageViewTarget.java
1
2
3
4
5
6
7
8
9
10
11
12
13
14
15
16
17
18
19
20
21
public class DrawableImageViewTarget extends ImageViewTarget<Drawable> {

public DrawableImageViewTarget(ImageView view) {
super(view);
}

/**
* @deprecated Use {@link #waitForLayout()} instead.
*/
// Public API.
@SuppressWarnings({"unused", "deprecation"})
@Deprecated
public DrawableImageViewTarget(ImageView view, boolean waitForLayout) {
super(view, waitForLayout);
}

@Override
protected void setResource(@Nullable Drawable resource) {
view.setImageDrawable(resource);
}
}

最终通过ImageView.setImageDrawable()将图片显示在ImageView上。

Glide显示图片

Glide缓存实现原理

Glide的缓存主要分成了两个模块,一个是内存缓存,另一部分是硬盘缓存

内存缓存:防止应用重复将图片数据读取到内存当中

硬盘缓存:防止应用重复从网络或其他地方重复下载和读取数据

缓存配置

1.在自定义的GlideModule中的applyOptions()中设置具体的缓存参数

1
2
3
4
5
6
7
8
9
10
11
12
13
@GlideModule
public class CustomGlideModule extends AppGlideModule {
@Override
public void applyOptions(Context context, GlideBuilder builder) {
MemorySizeCalculator calculator = new MemorySizeCalculator.Builder(context).build();
int defaultMemoryCacheSize = calculator.getMemoryCacheSize();
int defaultBitmapPoolSize = calculator.getBitmapPoolSize();
int customMemoryCacheSize = (int) (1.2 * defaultMemoryCacheSize);
int customBitmapPoolSize = (int) (1.2 * defaultBitmapPoolSize);
builder.setMemoryCache(new LruResourceCache(customMemoryCacheSize));
builder.setBitmapPool(new LruBitmapPool(customBitmapPoolSize));
}
}

2.在具体请求中设置缓存参数

1
2
//设置 不在磁盘中进行缓存且内存中也不缓存
val requestBuilder =Glide.with(this).asBitmap().apply(RequestOptions().diskCacheStrategy(DiskCacheStrategy.NONE).skipMemoryCache(true)).load(path)

缓存Key

缓存功能,就需要有对应的缓存Key,应用可以根据这个Key找到对应的缓存文件。Glide的缓存Key生成代码如下

Engine.java
1
2
3
4
public synchronized <R> LoadStatus load(...){
EngineKey key = keyFactory.buildKey(model, signature, width, height, transformations,resourceClass, transcodeClass, options);
...
}

model对应的就是load()过程中传入的参数,例如传入String(图片加载地址),那么对应的就是加载地址。决定生成Key的参数有很多。

如果设置了override修改了加载尺寸,那也会有不同的key生成。

内存缓存

默认情况下,内存缓存是自动开启的,加载图片完成后,就会默认在内存中缓存,然后下次再调用时就会从内存中直接读取显示,无需重新加载。

可以通过设置skipMemoryCache(true)来关闭内存缓存功能。

Glide中的内存缓存主要分为两部分处理:弱引用复用机制LRUCache

弱引用复用 —— ActiveResources

从正在活动的资源中取出缓存进行复用

Engine.java
1
2
3
4
5
6
7
8
9
10
11
12
13
14
15
16
17
18
19
20
21
22
23
24
public synchronized <R> LoadStatus load(...){
...
EngineResource<?> active = loadFromActiveResources(key, isMemoryCacheable);
if (active != null) {
cb.onResourceReady(active, DataSource.MEMORY_CACHE);
if (VERBOSE_IS_LOGGABLE) {
logWithTimeAndKey("Loaded resource from active resources", startTime, key);
}
return null;
}
...
}

@Nullable
private EngineResource<?> loadFromActiveResources(Key key, boolean isMemoryCacheable) {
if (!isMemoryCacheable) {
return null;
}
EngineResource<?> active = activeResources.get(key);
if (active != null) {
active.acquire();
}
return active;
}

对应的Resource文件要从ActiveResource中获取

ActiveResource.java
1
2
3
4
5
6
7
8
9
10
11
12
13
14
15
16
17
18
19
20
21
22
23
24
25
26
27
28
29
30
31
32
33
34
35
36
37
38
39
40
41
42
43
44
45
46
47
48
49
50
51
52
53
54
55
56
57
58
59
60
61
62
63
64
65
66
final Map<Key, ResourceWeakReference> activeEngineResources = new HashMap<>();

synchronized void deactivate(Key key) {
ResourceWeakReference removed = activeEngineResources.remove(key);
if (removed != null) {
removed.reset();
}
}

@Nullable
synchronized EngineResource<?> get(Key key) {
//获取Key对应的弱引用对象
ResourceWeakReference activeRef = activeEngineResources.get(key);
if (activeRef == null) {
return null;
}
EngineResource<?> active = activeRef.get();
if (active == null) {
cleanupActiveReference(activeRef);
}
return active;
}

//清除当前被GC的对象
void cleanupActiveReference(@NonNull ResourceWeakReference ref) {
synchronized (listener) {
synchronized (this) {
activeEngineResources.remove(ref.key);
if (!ref.isCacheable || ref.resource == null) {
return;
}
//创建新的Resource对象 ref.resource是强引用类型
EngineResource<?> newResource =
new EngineResource<>(ref.resource, /*isCacheable=*/ true, /*isRecyclable=*/ false);
newResource.setResourceListener(ref.key, listener);
//将ref缓存进内存中
listener.onResourceReleased(ref.key, newResource);
}
}
}

@VisibleForTesting
static final class ResourceWeakReference extends WeakReference<EngineResource<?>> {
@SuppressWarnings("WeakerAccess") @Synthetic final Key key;
@SuppressWarnings("WeakerAccess") @Synthetic final boolean isCacheable;
@Nullable @SuppressWarnings("WeakerAccess") @Synthetic Resource<?> resource;
@Synthetic
@SuppressWarnings("WeakerAccess")
ResourceWeakReference(
@NonNull Key key,
@NonNull EngineResource<?> referent,
@NonNull ReferenceQueue<? super EngineResource<?>> queue,
boolean isActiveResourceRetentionAllowed) {
super(referent, queue);
this.key = Preconditions.checkNotNull(key);
this.resource =
referent.isCacheable() && isActiveResourceRetentionAllowed
? Preconditions.checkNotNull(referent.getResource()) : null;
isCacheable = referent.isCacheable();
}
//清除强引用部分,方便回收
void reset() {
resource = null;
clear();
}
}

listener对应的就是Engine对象,调用到Engine.onResourceReleased()

Engine.java
1
2
3
4
5
6
7
8
9
10
11
@Override
public synchronized void onResourceReleased(Key cacheKey, EngineResource<?> resource) {
//清除该key的强引用
activeResources.deactivate(cacheKey);
if (resource.isCacheable()) {
//缓存数据到内存缓存LRUCache中
cache.put(cacheKey, resource);
} else {
resourceRecycler.recycle(resource);
}
}

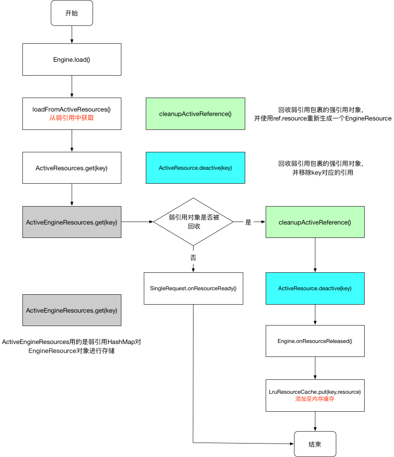
ActivieResources采用HashMap + WeakReference来保存EngineResource,不会有上限。然后get()activeEngineResources弱引用HashMap中获取数据,这里分为两种情况:

  1. 获取到弱引用关联对象EngineResource,则直接返回结果
  2. 获取不到关联对象,则需进行清除工作调用cleanupActiveResource(),在activeEngineResources移除对应的key和引用,在判断是否开启缓存,若开启则缓存至LRUCache中。

总结:

ActiveResources采用弱引用的方式,里面存储的是EngineResource,同时采用强引用保存EngineResource.resource,在ActiveResources中还会有一个清理线程在运行,负责当EngineResource被回收时,就去取出对应的EngineResource.resource,然后创建一个新的EngineResource对象,回调到Engine.onResourceReleased()中,在其中做内存缓存,之后调用ActivityResources.deactivate()移除对应的强引用。

内存缓存-弱引用机制

LRUCache

在当前活动资源中没有对应的缓存时,就要从内存中去进行读取

Engine.java
1
2
3
4
5
6
7
8
9
10
11
12
13
14
15
16
17
18
19
20
21
22
23
24
25
26
27
28
29
30
31
32
33
34
35
36
37
38
39
40
public synchronized <R> LoadStatus load(...){
...
EngineResource<?> cached = loadFromCache(key, isMemoryCacheable);
if (cached != null) {
cb.onResourceReady(cached, DataSource.MEMORY_CACHE);
if (VERBOSE_IS_LOGGABLE) {
logWithTimeAndKey("Loaded resource from cache", startTime, key);
}
return null;
}
}

private EngineResource<?> loadFromCache(Key key, boolean isMemoryCacheable) {
//不允许缓存 直接返回null
if (!isMemoryCacheable) {
return null;
}

EngineResource<?> cached = getEngineResourceFromCache(key);①
if (cached != null) {
cached.acquire();
//存入活动资源中
activeResources.activate(key, cached);②
}
return cached;
}

private EngineResource<?> getEngineResourceFromCache(Key key) {
Resource<?> cached = cache.remove(key);③

final EngineResource<?> result;
if (cached == null) {
result = null;
} else if (cached instanceof EngineResource) {
result = (EngineResource<?>) cached;
} else {
result = new EngineResource<>(cached, true /*isMemoryCacheable*/, true /*isRecyclable*/);
}
return result;
}

loadFromCache()实际调用到getEngineResourceFromCache()获取内存缓存中的资源,如果找到,缓存数量+1,然后会把cached放入ActiveResources中,变为活动资源,对应的要在内存缓存中移除引用。

getEngineResourceFromCache(key):从内存缓存中根据缓存key获取缓存

activeResources.activate(key, cached):取出的缓存数据存入到活动资源中

ActiveResources.java
1
2
3
4
5
6
7
8
9
10
11
12
synchronized void activate(Key key, EngineResource<?> resource) {
//构件新的 弱引用对象
ResourceWeakReference toPut =
new ResourceWeakReference(
key, resource, resourceReferenceQueue, isActiveResourceRetentionAllowed);

ResourceWeakReference removed = activeEngineResources.put(key, toPut);
//如果存在替换,也需要把旧数据回收
if (removed != null) {
removed.reset();
}
}

cache.remove(key):从内存缓存中移除对应缓存

cache对应的是MemoryCache是一个接口,实现类为LruResourceCache

LruResourceCache.java
1
2
3
4
5
6
7
8
9
10
11
12
13
14
15
16
17
18
19
20
21
22
23
24
25
26
27
28
29
30
31
32
33
34
35
36
37
38
39
40
41
42
public class LruResourceCache extends LruCache<Key, Resource<?>> implements MemoryCache {
private ResourceRemovedListener listener;

public LruResourceCache(long size) {
super(size);
}

//监听资源移除
@Override
public void setResourceRemovedListener(@NonNull ResourceRemovedListener listener) {
this.listener = listener;
}

//当前缓存被淘汰是调用
@Override
protected void onItemEvicted(@NonNull Key key, @Nullable Resource<?> item) {
if (listener != null && item != null) {
listener.onResourceRemoved(item);
}
}
//获取当前缓存大小
@Override
protected int getSize(@Nullable Resource<?> item) {
if (item == null) {
return super.getSize(null);
} else {
return item.getSize();
}
}

@SuppressLint("InlinedApi")
@Override
//内存不足时 触发
public void trimMemory(int level) {
if (level >= android.content.ComponentCallbacks2.TRIM_MEMORY_BACKGROUND) {
clearMemory();
} else if (level >= android.content.ComponentCallbacks2.TRIM_MEMORY_UI_HIDDEN
|| level == android.content.ComponentCallbacks2.TRIM_MEMORY_RUNNING_CRITICAL) {
trimToSize(getMaxSize() / 2);
}
}
}

LruResourceCache继承自LruCache,不过内部计算缓存大小是通过Resource对象的大小累计,还增加了资源移除监听,为了和ActiveResources进行联动。

LruResourceCachesize是在自定义GlideModule中的 applyOptions()时设置进来的,如果未设置会采用MemorySizeCalculator.getMemoryCacheSize()设置。

当前在内存中缓存的对象都是Resource,而不是通常认为的Bitmap,下面会介绍到转码的过程。

内存缓存-LruCache

小结

内存缓存中,分为两种方案:从弱引用中获取从内存缓存中获取。两者的关系简单概括就是:

读取内存缓存时,会优先从ActiveResources中读取,读取到的话,需要判断当前包装Resource的弱引用对象是否被回收,未回收则直接返回。被回收的话,需要重新包装EngineResource.resource然后存入到内存缓存中并需要移除ActiveResources对其的引用。

ActiveResources中没有获取到对应缓存时,就从LruResourceCache中去获取,获取到的话,就需要从当前内存缓存中移除对应缓存引用,并存入到ActiveResources中。

实现了正在使用的图片通过弱引用进行缓存,未使用的图片通过LruCache进行缓存。

ActiveResources优先级高于LruResourceCache

比较两者之间的区别:

弱引用获取 内存缓存获取
基础实现 HashMap LinkedHashMap(LruCache)
可否禁用 用户无法禁用 通过skipMemoryCache(true)禁用
运行位置 内存 内存
释放时机 依赖垃圾回收机制
弱引用实现,GC时被回收
采用最近最少使用来淘汰数据

磁盘缓存

当内存中不存在缓存时,就会向下从硬盘中去读取缓存数据

通过设置diskCacheStrategy(DiskCacheStrategy.NONE)来关闭硬盘缓存功能。

Engine.java
1
2
3
4
5
6
7
8
9
10
11
12
13
14
15
16
17
18
19
20
21
22
23
24
25
26
27
public synchronized <R> LoadStatus load(...){
...
//判断当前是否存在该任务 EngineJob
// private final Map<Key, EngineJob<?>> jobs = new HashMap<>();
EngineJob<?> current = jobs.get(key, onlyRetrieveFromCache);
if (current != null) {
//资源加载完毕通知回调
current.addCallback(cb, callbackExecutor);
if (VERBOSE_IS_LOGGABLE) {
logWithTimeAndKey("Added to existing load", startTime, key);
}
return new LoadStatus(cb, current);
}
//内部维护线程池,用来管理资源加载
EngineJob<R> engineJob =
engineJobFactory.build(...);
//用来进行资源加载
DecodeJob<R> decodeJob =
decodeJobFactory.build(... , engineJob);
//插入任务列表中
jobs.put(key, engineJob);

engineJob.addCallback(cb, callbackExecutor);
//开始进行加载
engineJob.start(decodeJob);

}

从内存中读取不到缓存时,Engine尝试从jobs读取对应的EngineJob缓存,如存在就去回调加载成功或加载失败。不存在的话,就需要新建一个EngineJob以及DecodeJob去加载图片。

EngineJob.java
1
2
3
4
5
6
7
public synchronized void start(DecodeJob<R> decodeJob) {
this.decodeJob = decodeJob;
GlideExecutor executor = decodeJob.willDecodeFromCache()
? diskCacheExecutor
: getActiveSourceExecutor();
executor.execute(decodeJob);
}

通过线程池去执行decodeJobDecodeJob实现了Runnable接口,execute()直接调用到run()

DecodeJob.java
1
2
3
4
5
6
7
8
9
10
11
12
13
14
15
16
17
18
19
20
21
22
23
24
25
26
27
28
29
30
31
32
33
34
35
36
37
38
39
40
41
42
43
44
45
46
47
48
49
50
51
52
53
54
55
56
57
58
59
60
61
62
@SuppressWarnings("PMD.AvoidRethrowingException")
@Override
public void run() {
//统计执行时长
GlideTrace.beginSectionFormat("DecodeJob#run(model=%s)", model);
DataFetcher<?> localFetcher = currentFetcher;
try {
if (isCancelled) {
notifyFailed();
return;
}
//实际执行逻辑
runWrapped();
} catch (CallbackException e) {
throw e;
} catch (Throwable t) {
if (stage != Stage.ENCODE) {
throwables.add(t);
notifyFailed();
}
if (!isCancelled) {
throw t;
}
throw t;
} finally {
// Keeping track of the fetcher here and calling cleanup is excessively paranoid, we call
// close in all cases anyway.
if (localFetcher != null) {
localFetcher.cleanup();
}
GlideTrace.endSection();
}
}

private void runWrapped() {
switch (runReason) {
case INITIALIZE:
stage = getNextStage(Stage.INITIALIZE);
currentGenerator = getNextGenerator();
runGenerators();
break;
case SWITCH_TO_SOURCE_SERVICE:
runGenerators();
break;
case DECODE_DATA:
//解析数据并解码
decodeFromRetrievedData();
break;
default:
throw new IllegalStateException("Unrecognized run reason: " + runReason);
}
}

private enum RunReason {
//第一次执行
INITIALIZE,
//从Cache中去读取数据失败,则从其他渠道读取
SWITCH_TO_SOURCE_SERVICE,
//解析数据
DECODE_DATA,
}

调用DecodeJob.run()开始加载资源,内部调用runWrapped(),此时runWrapped()中会根据runReason执行不同的操作,runReason就是用于控制当前执行到的任务。

INITIALIZE:第一次调用run(),执行目的是从diskcache中获取缓存

SWITCH_TO_SOURCE_SERVICE:从diskcache中获取缓存失败,需要从数据源获取

DECODE_DATA:缓存数据成功,对数据进行解析

获取硬盘缓存数据

DecodeJob.java
1
2
3
4
5
6
7
8
9
10
11
12
13
14
15
16
17
18
19
20
21
22
23
24
25
26
27
28
29
30
31
32
33
34
35
36
37
38
39
40
41
42
43
44
45
46
47
48
49
50
51
52
53
54
55
56
57
58
59
60
61
62
63
64
65
66
67
68
69
70
71
72
73
74
//通过 RequestOptions.diskCacheStrategy() 设置
private DiskCacheStrategy diskCacheStrategy;

private void runGenerators() {
currentThread = Thread.currentThread();
startFetchTime = LogTime.getLogTime();
boolean isStarted = false;
while (!isCancelled && currentGenerator != null
&& !(isStarted = currentGenerator.startNext())) {
stage = getNextStage(stage);
currentGenerator = getNextGenerator();

if (stage == Stage.SOURCE) {
reschedule();
return;
}
}
// We've run out of stages and generators, give up.
if ((stage == Stage.FINISHED || isCancelled) && !isStarted) {
notifyFailed();
}
}

private Stage getNextStage(Stage current) {
switch (current) {
case INITIALIZE:
//支持转换后的图片缓存 返回状态就是RESOURCE_CACHE
return diskCacheStrategy.decodeCachedResource()
? Stage.RESOURCE_CACHE : getNextStage(Stage.RESOURCE_CACHE);
case RESOURCE_CACHE:
//支持转换后的图片缓存 返回状态就是DATA_CACHE
return diskCacheStrategy.decodeCachedData()
? Stage.DATA_CACHE : getNextStage(Stage.DATA_CACHE);
case DATA_CACHE:
//如果缓存已存在 就返回结束 否则去加载远程图片
return onlyRetrieveFromCache ? Stage.FINISHED : Stage.SOURCE;
case SOURCE:
case FINISHED:
return Stage.FINISHED;
default:
throw new IllegalArgumentException("Unrecognized stage: " + current);
}
}

//根据不同的步骤 调用不同的Generator对象
private DataFetcherGenerator getNextGenerator() {
switch (stage) {
case RESOURCE_CACHE:
return new ResourceCacheGenerator(decodeHelper, this);
case DATA_CACHE:
return new DataCacheGenerator(decodeHelper, this);
case SOURCE:
return new SourceGenerator(decodeHelper, this);
case FINISHED:
return null;
default:
throw new IllegalStateException("Unrecognized stage: " + stage);
}
}

private enum Stage {
//加载初始状态
INITIALIZE,
//转换后图片的缓存
RESOURCE_CACHE,
//原图缓存
DATA_CACHE,
//远程图片
SOURCE,
//解析图片
ENCODE,
//加载完成
FINISHED,
}

stage对应Stage枚举类,可以通过DiskCacheStrategy得到Stage

DiskCacheStrategy参数解释:

  • NONE:表示不缓存任何内容
  • DATA:只缓存原始图片
  • RESOURCE:只缓存转换后的图片
  • ALL:原始图片和转换后的图片都进行缓存
  • AUTOMATIC:尝试选择最佳策略。针对加载数据类型进行区分:
    • 加载本地图片:缓存原始图片
    • 加载网络图片:缓存转换后的图片

stage默认尽量就是INITIALIZE,通过递归调用getNextStage()向下推进,并改变stage表示进行状态。stage的推进过程也表示了硬盘缓存的查找顺序。

Stage 描述
INITIALIZE 初始状态
RESOURCE_CACHE 转换后缓存 调用ResourceCacheGenerator
DATA_CACHE 原图缓存 调用DataCacheGenerator
SOURCE 远程获取图片 调用SourceGenerator
ENCODE 解析资源,生成Resource对象
FINISHED 解析完成

查找缓存从初始查找开始->查找转换后图片缓存->查找原图图片缓存->前面都没找到就去进行远程加载->加载完成后就开始解析数据->解析完成

查找缓存从currentGenerator.startNext()开始,就先从ResourceCacheGenerator开始

ResourceCacheGenerator.java
1
2
3
4
5
6
7
8
9
10
11
12
13
14
15
16
17
18
19
20
21
22
23
24
25
26
27
28
29
30
31
32
33
34
35
36
37
38
39
40
41
42
43
44
45
46
47
48
49
50
51
52
53
54
55
56
57
58
59
60
61
62
63
private File cacheFile;
public boolean startNext() {
List<Key> sourceIds = helper.getCacheKeys();
if (sourceIds.isEmpty()) {
return false;
}
List<Class<?>> resourceClasses = helper.getRegisteredResourceClasses();
if (resourceClasses.isEmpty()) {
if (File.class.equals(helper.getTranscodeClass())) {
return false;
}
throw new IllegalStateException(
"Failed to find any load path from " + helper.getModelClass() + " to "
+ helper.getTranscodeClass());
}
while (modelLoaders == null || !hasNextModelLoader()) {
resourceClassIndex++;
if (resourceClassIndex >= resourceClasses.size()) {
sourceIdIndex++;
if (sourceIdIndex >= sourceIds.size()) {
return false;
}
resourceClassIndex = 0;
}

Key sourceId = sourceIds.get(sourceIdIndex);
Class<?> resourceClass = resourceClasses.get(resourceClassIndex);
Transformation<?> transformation = helper.getTransformation(resourceClass);
//构建磁盘缓存key
currentKey =
new ResourceCacheKey(// NOPMD AvoidInstantiatingObjectsInLoops
helper.getArrayPool(),
sourceId,
helper.getSignature(),
helper.getWidth(),
helper.getHeight(),
transformation,
resourceClass,
helper.getOptions());
//根据Key去获取cacheFile
cacheFile = helper.getDiskCache().get(currentKey);
if (cacheFile != null) {
sourceKey = sourceId;
modelLoaders = helper.getModelLoaders(cacheFile);
modelLoaderIndex = 0;
}
}

loadData = null;
boolean started = false;
while (!started && hasNextModelLoader()) {
//使用FileLoader去加载对应cache文件
ModelLoader<File, ?> modelLoader = modelLoaders.get(modelLoaderIndex++);
loadData = modelLoader.buildLoadData(cacheFile,
helper.getWidth(), helper.getHeight(), helper.getOptions());
if (loadData != null && helper.hasLoadPath(loadData.fetcher.getDataClass())) {
started = true;
loadData.fetcher.loadData(helper.getPriority(), this);
}
}

return started;
}

根据相关参数生成对应的cacheKey,然后从DiskCache中取出对应的cacheFile,然后使用FileLoader解析该文件。

helper.getDiskCache()对应的就是DiskLruCacheWrapper类,内部包装了DiskLruCache,内部实现了整套的文件读写功能。

远程获取数据

若为初次加载的数据,肯定不会在diskCache中获取到,就需要远程加载。

SourceGenerator.java
1
2
3
4
5
6
7
8
9
10
11
12
13
14
15
16
17
18
19
20
21
22
23
24
25
26
27
28
29
30
31
32
33
34
35
36
37
38
39
40
41
42
43
44
45
46
47
48
49
50
51
52
53
54
55
56
57
58
59
60
61
62
63
  public boolean startNext() {
//判断当前是否存在缓存
if (dataToCache != null) {
Object data = dataToCache;
dataToCache = null;

cacheData(data);
}
//存在缓存
if (sourceCacheGenerator != null && sourceCacheGenerator.startNext()) {
return true;
}
sourceCacheGenerator = null;

loadData = null;
boolean started = false;
while (!started && hasNextModelLoader()) {
loadData = helper.getLoadData().get(loadDataListIndex++);
if (loadData != null && (helper.getDiskCacheStrategy().isDataCacheable(loadData.fetcher.getDataSource())
|| helper.hasLoadPath(loadData.fetcher.getDataClass()))) {
started = true;
//加载远程图片
loadData.fetcher.loadData(helper.getPriority(), this);
}
}
return started;
}
//缓存至磁盘中
private void cacheData(Object dataToCache) {
long startTime = LogTime.getLogTime();
try {
Encoder<Object> encoder = helper.getSourceEncoder(dataToCache);
DataCacheWriter<Object> writer =
new DataCacheWriter<>(encoder, dataToCache, helper.getOptions());
originalKey = new DataCacheKey(loadData.sourceKey, helper.getSignature());
helper.getDiskCache().put(originalKey, writer);
if (Log.isLoggable(TAG, Log.VERBOSE)) {
Log.v(TAG, "Finished encoding source to cache"
+ ", key: " + originalKey
+ ", data: " + dataToCache
+ ", encoder: " + encoder
+ ", duration: " + LogTime.getElapsedMillis(startTime));
}
} finally {
loadData.fetcher.cleanup();
}

sourceCacheGenerator =
new DataCacheGenerator(Collections.singletonList(loadData.sourceKey), helper, this);
}

@Override
public void onDataReady(Object data) {
DiskCacheStrategy diskCacheStrategy = helper.getDiskCacheStrategy();
if (data != null && diskCacheStrategy.isDataCacheable(loadData.fetcher.getDataSource())) {
//上面判断是否cache
dataToCache = data;
cb.reschedule();
} else {
cb.onDataFetcherReady(loadData.sourceKey, data, loadData.fetcher,
loadData.fetcher.getDataSource(), originalKey);
}
}

SourceGenerator.startNext()会优先判断数据是否在DiskCache中,若存在调用cacheData()创建DataCacheGenerator调用其startNext()。不存在则循环去获取loadData,通过DecodeHelper.getLoadData(),然后继续执行loadData.fetch.loadData()去加载数据,加载成功后回调到onDataReady()

现在开始按步骤分析:

加载远程数据——地址加载(HttpUrlFetcher)
HttpUrlFetcher.java
1
2
3
4
5
6
7
8
9
10
public void loadData(Priority priority, DataCallback<? super InputStream> callback) {
try {
InputStream result = loadDataWithRedirects(glideUrl.toURL(), 0, null, glideUrl.getHeaders());
callback.onDataReady(result);
} catch (IOException e) {
callback.onLoadFailed(e);
} finally {
}
}

加载本地数据——本地文件加载(ByteBufferFetcher)
ByteBufferFileLoader.java
1
2
3
4
5
6
7
8
9
10
11
12
13
14
15
16
17
18
19
private static final class ByteBufferFetcher implements DataFetcher<ByteBuffer> {
...
@Override
public void loadData(@NonNull Priority priority,
@NonNull DataCallback<? super ByteBuffer> callback) {
ByteBuffer result;
try {
result = ByteBufferUtil.fromFile(file);
} catch (IOException e) {
if (Log.isLoggable(TAG, Log.DEBUG)) {
Log.d(TAG, "Failed to obtain ByteBuffer for file", e);
}
callback.onLoadFailed(e);
return;
}

callback.onDataReady(result);
}
}

loadData()成功后,回调到SourceGenerator.onDataReady()中。这时需要判断是否开启了硬盘缓存,如果关闭了直接回调到DecodeJob.onDataFetcherReady(),开启了的话,就继续调用到DecodeJob.reschedule()

DecodeJob.java
1
2
3
4
5
6
7
8
9
10
11
12
13
14
15
16
17
18
19
20
21
22
23
24
25
26
27
28
29
30
31
32
33
34
35
36
37
38
39
40
41
42
43
44
45
46
47
48
@Override
public void reschedule() {
runReason = RunReason.SWITCH_TO_SOURCE_SERVICE;
callback.reschedule(this);
}

@Override
public void onDataFetcherReady(Key sourceKey, Object data, DataFetcher<?> fetcher,
DataSource dataSource, Key attemptedKey) {
this.currentSourceKey = sourceKey;
this.currentData = data;
this.currentFetcher = fetcher;
this.currentDataSource = dataSource;
this.currentAttemptingKey = attemptedKey;
if (Thread.currentThread() != currentThread) {
//向下执行 数据解析
runReason = RunReason.DECODE_DATA;
//再次调用到 runWrapped() 此时会走向 decodeFromRetrievedData()
callback.reschedule(this);
} else {
GlideTrace.beginSection("DecodeJob.decodeFromRetrievedData");
try {
// 解析数据的真正逻辑
decodeFromRetrievedData();
} finally {
GlideTrace.endSection();
}
}
}

private void runWrapped() {
switch (runReason) {
case INITIALIZE:
stage = getNextStage(Stage.INITIALIZE);
currentGenerator = getNextGenerator();
runGenerators();
break;
case SWITCH_TO_SOURCE_SERVICE:
runGenerators();
break;
case DECODE_DATA:
//解析数据并解码
decodeFromRetrievedData();
break;
default:
throw new IllegalStateException("Unrecognized run reason: " + runReason);
}
}

reschedule(),把runReason设为SWITCH_TO_SOURCE_SERVICE,继续调用到EngineJob.reschedule(),再次执行到DecodeJob.run()不过已经在一个新的线程池中继续执行。

onDataFetcherReady()中,会判断当前线程是否相同,不同的话,设置runReasonDECODE_DATA,重新执行EngineJob.reschedule()还会走到run()中,继续执行到 decodeFromRetrievedData(),线程相同则直接执行。

解析数据

此时拿到的数据类型还是InputStream或者ByteBuffer,需要解析成常用的File或者Bitmap

此时runReasonDECODE_DATA,调用到decodeFromRetrievedData()

DecodeJob.java
1
2
3
4
5
6
7
8
9
10
11
12
13
14
15
16
17
18
19
20
21
22
23
24
25
26
27
28
29
30
31
32
33
34
35
36
37
38
39
40
41
42
43
44
45
46
private Object currentData;  
private void decodeFromRetrievedData() {
...
Resource<R> resource = null;
try {
resource = decodeFromData(currentFetcher, currentData, currentDataSource);
} catch (GlideException e) {
e.setLoggingDetails(currentAttemptingKey, currentDataSource);
throwables.add(e);
}
if (resource != null) {
notifyEncodeAndRelease(resource, currentDataSource);
} else {
runGenerators();
}
}

private <Data> Resource<R> decodeFromData(DataFetcher<?> fetcher, Data data,
DataSource dataSource) throws GlideException {
try {
...
Resource<R> result = decodeFromFetcher(data, dataSource);
return result;
} finally {
fetcher.cleanup();
}
}

@SuppressWarnings("unchecked")
private <Data> Resource<R> decodeFromFetcher(Data data, DataSource dataSource)
throws GlideException {
LoadPath<Data, ?, R> path = decodeHelper.getLoadPath((Class<Data>) data.getClass());
return runLoadPath(data, dataSource, path);
}

private <Data, ResourceType> Resource<R> runLoadPath(Data data, DataSource dataSource,
LoadPath<Data, ResourceType, R> path) throws GlideException {
Options options = getOptionsWithHardwareConfig(dataSource);
DataRewinder<Data> rewinder = glideContext.getRegistry().getRewinder(data);
try {
return path.load(
rewinder, options, width, height, new DecodeCallback<ResourceType>(dataSource));
} finally {
rewinder.cleanup();
}
}

调用decodeFromRetrievedData开始解析加载返回的数据,数据格式可能为InputSteamByteBuffer。向下调用到decodeFromData(),再到decodeFromFetcher(),最终通过DecodeHelper.getLoadPath()得到的LoadPath去对获取的数据进行解析。

LoadPath.java
1
2
3
4
5
6
7
8
9
10
11
12
13
14
15
16
17
18
19
20
21
22
23
24
25
26
27
28
29
30
31
32
33
34
35
  public Resource<Transcode> load(DataRewinder<Data> rewinder, @NonNull Options options, int width,
int height, DecodePath.DecodeCallback<ResourceType> decodeCallback) throws GlideException {
List<Throwable> throwables = Preconditions.checkNotNull(listPool.acquire());
try {
return loadWithExceptionList(rewinder, options, width, height, decodeCallback, throwables);
} finally {
listPool.release(throwables);
}
}

private Resource<Transcode> loadWithExceptionList(DataRewinder<Data> rewinder,
@NonNull Options options,
int width, int height, DecodePath.DecodeCallback<ResourceType> decodeCallback,
List<Throwable> exceptions) throws GlideException {
Resource<Transcode> result = null;
//noinspection ForLoopReplaceableByForEach to improve perf
for (int i = 0, size = decodePaths.size(); i < size; i++) {
DecodePath<Data, ResourceType, Transcode> path = decodePaths.get(i);
try {
//又传递到DecodePath上
result = path.decode(rewinder, width, height, options, decodeCallback);
} catch (GlideException e) {
exceptions.add(e);
}
if (result != null) {
break;
}
}

if (result == null) {
throw new GlideException(failureMessage, new ArrayList<>(exceptions));
}

return result;
}
DecodePath.java
1
2
3
4
5
6
7
8
9
10
11
12
13
14
15
16
17
18
19
20
21
22
23
24
25
26
27
28
29
30
31
32
33
34
35
36
37
38
39
40
41
42
43
44
45
46
 public Resource<Transcode> decode(DataRewinder<DataType> rewinder, int width, int height,
@NonNull Options options, DecodeCallback<ResourceType> callback) throws GlideException {
Resource<ResourceType> decoded = decodeResource(rewinder, width, height, options);
Resource<ResourceType> transformed = callback.onResourceDecoded(decoded);
return transcoder.transcode(transformed, options);
}

@NonNull
private Resource<ResourceType> decodeResource(DataRewinder<DataType> rewinder, int width,
int height, @NonNull Options options) throws GlideException {
List<Throwable> exceptions = Preconditions.checkNotNull(listPool.acquire());
try {
return decodeResourceWithList(rewinder, width, height, options, exceptions);
} finally {
listPool.release(exceptions);
}
}

@NonNull
private Resource<ResourceType> decodeResourceWithList(DataRewinder<DataType> rewinder, int width,
int height, @NonNull Options options, List<Throwable> exceptions) throws GlideException {
Resource<ResourceType> result = null;
//noinspection ForLoopReplaceableByForEach to improve perf
for (int i = 0, size = decoders.size(); i < size; i++) {
ResourceDecoder<DataType, ResourceType> decoder = decoders.get(i);
try {
//数据解析器
DataType data = rewinder.rewindAndGet();
if (decoder.handles(data, options)) {
data = rewinder.rewindAndGet();
result = decoder.decode(data, width, height, options);
}
} catch (IOException | RuntimeException | OutOfMemoryError e) {

}

if (result != null) {
break;
}
}

if (result == null) {
throw new GlideException(failureMessage, new ArrayList<>(exceptions));
}
return result;
}

LoadPath.load()通过调用loadWithExceptionList(),循环获取DecodePath对象,然后调用其自身的decode()进行数据解析。DecodePathLoadPath逻辑相似,最终在DecodePath.decodeResourceWithList()中循环获取ResourceDecoder对象,通过DateRewinder.rewindAndGet()获取要解析数据的格式(比如ByteBuffer,InputStream),然后调用decoder.decode继续解析数据。

获取数据格式

由上述流程可知,我们能获得的数据类型为InputStreamByteBuffer,对应的就会有两种DataRewinder

InputStreamRewinder.java
1
2
3
4
5
6
7
 private final RecyclableBufferedInputStream bufferedStream;
@NonNull
@Override
public InputStream rewindAndGet() throws IOException {
bufferedStream.reset();
return bufferedStream;
}
ByteBufferRewinder.java
1
2
3
4
5
6
@NonNull
@Override
public ByteBuffer rewindAndGet() {
buffer.position(0);
return buffer;
}

将传进来的data可以转换成对应的数据格式。

根据格式转换相应类型

得到对应数据格式后,就需要通过ResourceDecoder.decode()去解析数据。

ResourceDecoder.java
1
2
3
4
5
6
7
8
9
public interface ResourceDecoder<T, Z> {
//判断这两个组合参数是否能进行解析
boolean handles(@NonNull T source, @NonNull Options options) throws IOException;

*/
@Nullable
Resource<Z> decode(@NonNull T source, int width, int height, @NonNull Options options)
throws IOException;
}

T代表需要被解析的类型(例如InputStream、ByteBuffer),Z代表解析的结果类型(例如Bitmap、Drawable)。

ResourceDecoder在原码中有很多实现类,StreamBitmapDecoderButeBufferBitmapDecoder,此处拿出常用的StreamBitmapDecoder进行分析。

StreamBitmapDecoder.java
1
2
3
4
5
6
7
8
9
10
11
12
13
14
15
16
17
18
19
20
21
22
23
24
25
26
27
28
29
30
31
32
33
34
@Override
public boolean handles(@NonNull InputStream source, @NonNull Options options) {
return downsampler.handles(source);
}

@Override
public Resource<Bitmap> decode(@NonNull InputStream source, int width, int height,
@NonNull Options options)
throws IOException {

// Use to fix the mark limit to avoid allocating buffers that fit entire images.
final RecyclableBufferedInputStream bufferedStream;
final boolean ownsBufferedStream;
if (source instanceof RecyclableBufferedInputStream) {
bufferedStream = (RecyclableBufferedInputStream) source;
ownsBufferedStream = false;
} else {
bufferedStream = new RecyclableBufferedInputStream(source, byteArrayPool);
ownsBufferedStream = true;
}
ExceptionCatchingInputStream exceptionStream =
ExceptionCatchingInputStream.obtain(bufferedStream);

MarkEnforcingInputStream invalidatingStream = new MarkEnforcingInputStream(exceptionStream);
UntrustedCallbacks callbacks = new UntrustedCallbacks(bufferedStream, exceptionStream);
try {
return downsampler.decode(invalidatingStream, width, height, options, callbacks);
} finally {
exceptionStream.release();
if (ownsBufferedStream) {
bufferedStream.release();
}
}
}

ResourceDecode.decode()内部是通过Downsampler.decode()进行解析

Downsampler.java
1
2
3
4
5
6
7
8
9
10
11
12
13
14
15
16
17
18
19
20
21
22
23
24
25
26
27
28
29
30
31
32
33
34
35
36
37
38
39
 @SuppressWarnings({"resource", "deprecation"})
public Resource<Bitmap> decode(InputStream is, int requestedWidth, int requestedHeight,
Options options, DecodeCallbacks callbacks) throws IOException {
...
try {
Bitmap result = decodeFromWrappedStreams(is, bitmapFactoryOptions,
downsampleStrategy, decodeFormat, isHardwareConfigAllowed, requestedWidth,
requestedHeight, fixBitmapToRequestedDimensions, callbacks);
return BitmapResource.obtain(result, bitmapPool);
} finally {
releaseOptions(bitmapFactoryOptions);
byteArrayPool.put(bytesForOptions);
}
}

private Bitmap decodeFromWrappedStreams(InputStream is,
BitmapFactory.Options options, DownsampleStrategy downsampleStrategy,
DecodeFormat decodeFormat, boolean isHardwareConfigAllowed, int requestedWidth,
int requestedHeight, boolean fixBitmapToRequestedDimensions,
DecodeCallbacks callbacks) throws IOException {

Bitmap downsampled = decodeStream(is, options, callbacks, bitmapPool);
callbacks.onDecodeComplete(bitmapPool, downsampled);
}

private static Bitmap decodeStream(InputStream is, BitmapFactory.Options options,
DecodeCallbacks callbacks, BitmapPool bitmapPool) throws IOException {
...
TransformationUtils.getBitmapDrawableLock().lock();
try {
result = BitmapFactory.decodeStream(is, null, options);
} catch (IllegalArgumentException e) {
...
throw bitmapAssertionException;
} finally {
TransformationUtils.getBitmapDrawableLock().unlock();
}
...
}

Downsampler.decode()内部主要实现依靠decodeFromWrapperStreams(),内部主要是配置BitmapFactory.Options。去控制图片的缩放(scale)、旋转(rotate)、复用(inBitmap)等方面配置。最后通过decodeStream解析输入流,最后生成Bitmap对象返回。

获取图片后继续处理(例如圆角)
DecodePath.java
1
2
3
4
5
6
7
8
public Resource<Transcode> decode(DataRewinder<DataType> rewinder, int width, int height,
@NonNull Options options, DecodeCallback<ResourceType> callback) throws GlideException {
//上述步骤已完成
Resource<ResourceType> decoded = decodeResource(rewinder, width, height, options);
//加载完成的回调 调用Transform
Resource<ResourceType> transformed = callback.onResourceDecoded(decoded);
return transcoder.transcode(transformed, options);
}

decodeResource最终会调到DecodeJob.onResourceDecoded()进行Transform处理。

1
2
3
4
5
6
7
8
9
10
11
12
13
14
15
16
17
18
19
20
21
22
23
24
25
26
27
28
29
30
31
32
33
34
35
36
37
38
39
40
41
42
43
44
45
 <Z> Resource<Z> onResourceDecoded(DataSource dataSource,
@NonNull Resource<Z> decoded) {
@SuppressWarnings("unchecked")
Class<Z> resourceSubClass = (Class<Z>) decoded.get().getClass();
Transformation<Z> appliedTransformation = null;
Resource<Z> transformed = decoded;
if (dataSource != DataSource.RESOURCE_DISK_CACHE) {
//获取到的是 RequestOptions.getTransformations()这个集合
appliedTransformation = decodeHelper.getTransformation(resourceSubClass);
transformed = appliedTransformation.transform(glideContext, decoded, width, height);
}
// TODO: Make this the responsibility of the Transformation.
if (!decoded.equals(transformed)) {
decoded.recycle();
}
if (diskCacheStrategy.isResourceCacheable(isFromAlternateCacheKey, dataSource,
encodeStrategy)) {
if (encoder == null) {
throw new Registry.NoResultEncoderAvailableException(transformed.get().getClass());
}
final Key key;
switch (encodeStrategy) {
case SOURCE:
key = new DataCacheKey(currentSourceKey, signature);
break;
case TRANSFORMED:
key =
new ResourceCacheKey(
decodeHelper.getArrayPool(),
currentSourceKey,
signature,
width,
height,
appliedTransformation,
resourceSubClass,
options);
break;
default:
throw new IllegalArgumentException("Unknown strategy: " + encodeStrategy);
}
...
}
return result;
}

从这里可看出 保存原图和保存转换后图片的缓存key是不一致的。

缓存原图用的是DataCacheKey,保存转换后图片用的是ResourceCacheKey

上述数据处理完毕后,层层回溯到达了decodeFromRetrievedData()

DecodeJob.java
1
2
3
4
5
6
7
8
9
10
11
12
13
14
15
16
17
18
19
20
21
22
23
24
25
26
27
28
29
30
31
32
private void decodeFromRetrievedData() {
...
Resource<R> resource = null;
try {
resource = decodeFromData(currentFetcher, currentData, currentDataSource);
} catch (GlideException e) {
e.setLoggingDetails(currentAttemptingKey, currentDataSource);
throwables.add(e);
}
//这时Resource已经赋值完毕
if (resource != null) {
notifyEncodeAndRelease(resource, currentDataSource);
} else {
runGenerators();
}
}

private void notifyEncodeAndRelease(Resource<R> resource, DataSource dataSource) {
if (resource instanceof Initializable) {
((Initializable) resource).initialize();
}

notifyComplete(result, dataSource);
//加载完毕后 回到初始状态
stage = Stage.ENCODE;
...
}

private void notifyComplete(Resource<R> resource, DataSource dataSource) {
setNotifiedOrThrow();
callback.onResourceReady(resource, dataSource);
}

经过解析数据那一套流程下来后,数据已经加载完成,然后回到DecodeJob.decodeFromRetrieveData(),这时Resource对象不为空,向下继续调用notifyEncodeAndRelease(),内部调用到notifyComplete()再回调到EngineJob.onResourceReady()

EngineJob.java
1
2
3
4
5
6
7
8
9
10
11
12
13
14
15
16
17
18
19
20
21
@Override
public void onResourceReady(Resource<R> resource, DataSource dataSource) {
synchronized (this) {
this.resource = resource;
this.dataSource = dataSource;
}
notifyCallbacksOfResult();
}

void notifyCallbacksOfResult() {
ResourceCallbacksAndExecutors copy;
Key localKey;
EngineResource<?> localResource;

listener.onEngineJobComplete(this, localKey, localResource);

for (final ResourceCallbackAndExecutor entry : copy) {
entry.executor.execute(new CallResourceReady(entry.cb));
}
decrementPendingCallbacks();
}

EngineJob.onResourceReady()资源加载完成后,通过notifyCallbacksOfResulr()调用到Engine.onEngineJobComplete()

Engine.java
1
2
3
4
5
6
7
8
9
10
11
12
13
14
15
public synchronized void onEngineJobComplete(
EngineJob<?> engineJob, Key key, EngineResource<?> resource) {
// A null resource indicates that the load failed, usually due to an exception.
if (resource != null) {
resource.setResourceListener(key, this);

if (resource.isCacheable()) {
activeResources.activate(key, resource);
}
}

jobs.removeIfCurrent(key, engineJob);
}


加载完成后,把对应资源插入到ActiveResources中作为活动资源。

Glide-硬盘缓存

Glide高级用法

处理带有后缀的图片类型,可能为了保证安全,不同的用户获取的图片除了图片地址外还会有一段标识用户的token。而且token并不一定是固定的,这样我们再去加载图片时,由于缓存key不一致,导致重复加载。

这里涉及到了缓存key的生成,其中有一个重要参数为远程图片加载地址,对于上述情况,因为地址的变化,key不同则查找缓存时也无法命中,解决这个情况就需要排除掉变化的部分。

1
2
3
4
5
6
7
8
9
10
11
12
13
14
15
16
17
18
19
20
21
22
23
24
25
26
27
28
29
30
31
class MyGlideUrl extends GlideUrl{

private String mUrl;

public MyGlideUrl(String url) {
super(url);
mUrl = url;
}

@Override
public String getCacheKey() {
return mUrl.replace(replaceTokenParam(),"");
}

private String replaceTokenParam(){
String tokenParam="";
int tokenIndex = mUrl.contains("?.token") ? mUrl.indexOf("?token"):mUrl.indexOf("&token");
if(tokenIndex!=-1){
int nextAndIndex = mUrl.indexOf("&",tokenIndex+1);
if (nextAndIndex!=-1){
tokenParam = mUrl.substring(tokenIndex+1,nextAndIndex+1);
}else{
tokenParam = mUrl.substring(tokenIndex);
}
}
return tokenParam;
}
}


Glide.with(mContext).load(MyGlideUrl(imgUrl)).into(imageView);

内容引用

Glide主流源码分析

Glide4.8源码拆解(二)核心加载流程


Glide源码解析要点
https://leo-wxy.github.io/2018/03/18/Glide源码解析要点/
作者
Leo-Wxy
发布于
2018年3月18日
许可协议