Java-AbstractQueuedSynchronizer简介

AQS简介
AQS全称为AbstractQueuedSynchronizer,意为抽象队列同步器。
Abstract:抽象类,只实现主要逻辑,其他交由子类实现Queued:FIFO队列存储数据Synchronizer:同步
在Lock中,是非常重要的核心组件。AQS是用来构建锁和同步器的框架,使用AQS可以简单且高效构建同步器。我们常见的ReentrantLock、CountdownLatch都是基于AQS构建的。
这里要特别注意:**AQS本身并不是某一把具体的锁,而是一个同步器骨架。**它统一提供了同步状态管理、线程排队、阻塞唤醒以及模板方法扩展点;至于“资源”到底表示锁、计数器、许可证,还是其他同步语义,则由具体子类自己定义。
AQS主要做了三件事情:
- 同步状态的管理
- 线程的阻塞和唤醒
- 同步队列的维护
AQS同步方式
从使用层面来讲,AQS同步方式分为以下两种:
独占模式(Exclusive)
资源是独占的,一次只能有一个线程获取。
例如ReentrantLock
共享模式(Share)
资源是共享的,可以被多个线程同时获取并访问,还可以指定允许访问的资源个数。
例如CountdownLatch、Semaphore
混合模式(mixed)
将两种模式混合在一起进行使用,可以在特定条件下进行独占或共享资源。
例如ReentrantReadWhiteLock
AQS的数据结构
AQS依赖内部的一个FIFO双端队列实现同步状态(state)的管理,并且使用了head和tail分别表示队列的首尾节点。

队列中储存的是Node节点,其中包含了当前线程以及等待状态信息。
state
表示资源当前状态。
1 | |
同时定义了了几个关于state的方法,提供给子类覆盖实现自身逻辑。
例如:
ReentrantLock:表示的资源为独占锁,state=0表示没持有锁,state=1表示锁被占用,state>1表示了锁重入次数。
CountdownLatch:表示的资源为计数,state=0表示计数器归零,可以被其他线程访问资源,state>0表示所有线程访问资源时都需要阻塞。
1 | |
Node
AQS内部等待队列的节点
1 | |

prev:当前节点的上一个节点
next:当前节点的下一个节点
thread:当前节点持有的线程
waitStatus:当前节点的状态
nextWaiter:下一个处于CONDITION状态的节点
Node是一个变体CLH的节点,CLH应用了自旋锁,节点保存了当前阻塞线程的信息。如果他的前驱节点释放了,就需要通过修改waitStatus字段出队前驱节点,让当前节点尝试获取锁。若有新的等待线程要入队,就会加入到队列的尾部。
不过AQS这里使用的并不是“经典意义上纯自旋”的CLH队列,而是一个结合了双向链表、CAS和park/unpark的阻塞式CLH变体。也就是说,队列中的线程并不会一直忙等自旋,而是在合适时机进入阻塞,等到前驱节点释放资源后再被唤醒继续参与竞争。
其中waitStatus有以下几种状态:
| waitStatus | 值 | 描述 |
|---|---|---|
| SIGNAL | -1 | 表示当前节点的后续节点被阻塞或即将被阻塞,当前节点释放或取消后需要唤醒后续节点。一般是后续节点来设置前驱节点的。 |
| CANCELLED | 1 | 表示当前节点超时或被中断,需要移出等待队列 |
| CONDITION | -2 | 表示当前节点在Condition队列中,阻塞等待某个条件唤醒 |
| PROPAGATE | -3 | 适用于共享模式(连续的操作节点依次进入临界区),用于将唤醒后续线程传递下去,为了完善和增强锁的唤醒机制。 |
| INIT | 0 | 节点初始创建处于该状态 |
通过
Node可以实现两个队列
- 通过
prev、next实现双向队列- 通过
nextWaiter实现Condition的单向等待队列
ConditionObject
用于实现
Condition功能的内部类,直接作用于线程,对线程进行调度
1 | |
由Node组成的单向队列。
AQS原理解析
子类实现方法
AQS的设计是基于**模板方法模式(定义基本功能后,将一些实现延迟到子类)**的,所以其中一些方法必须交由子类去实现。
isHeldExclusively()-是否独占资源
该线程是否正在独占资源。只有需要用到Condition才需要去实现该方法
tryAcquire()-获取独占资源
独占方式获取资源,成功获取返回true,失败返回false
tryRelease()-释放独占资源
独占方式释放资源,成功释放返回true,失败返回false
tryAcquireShared()-获取共享资源
共享方式获取资源
- 返回
负数,表示资源获取失败 - 返回
0,表示获取成功,但没有多余资源可获取 - 返回
>0,表示获取成功,且有剩余资源
tryReleaseShared()-释放共享资源
共享方式释放资源
- 释放资源后,允许唤醒后续等待节点,返回
true - 释放资源后,没有后续等待节点,返回
false
子类主要实现上述几个方法,主要逻辑还是在AQS内部进行实现。
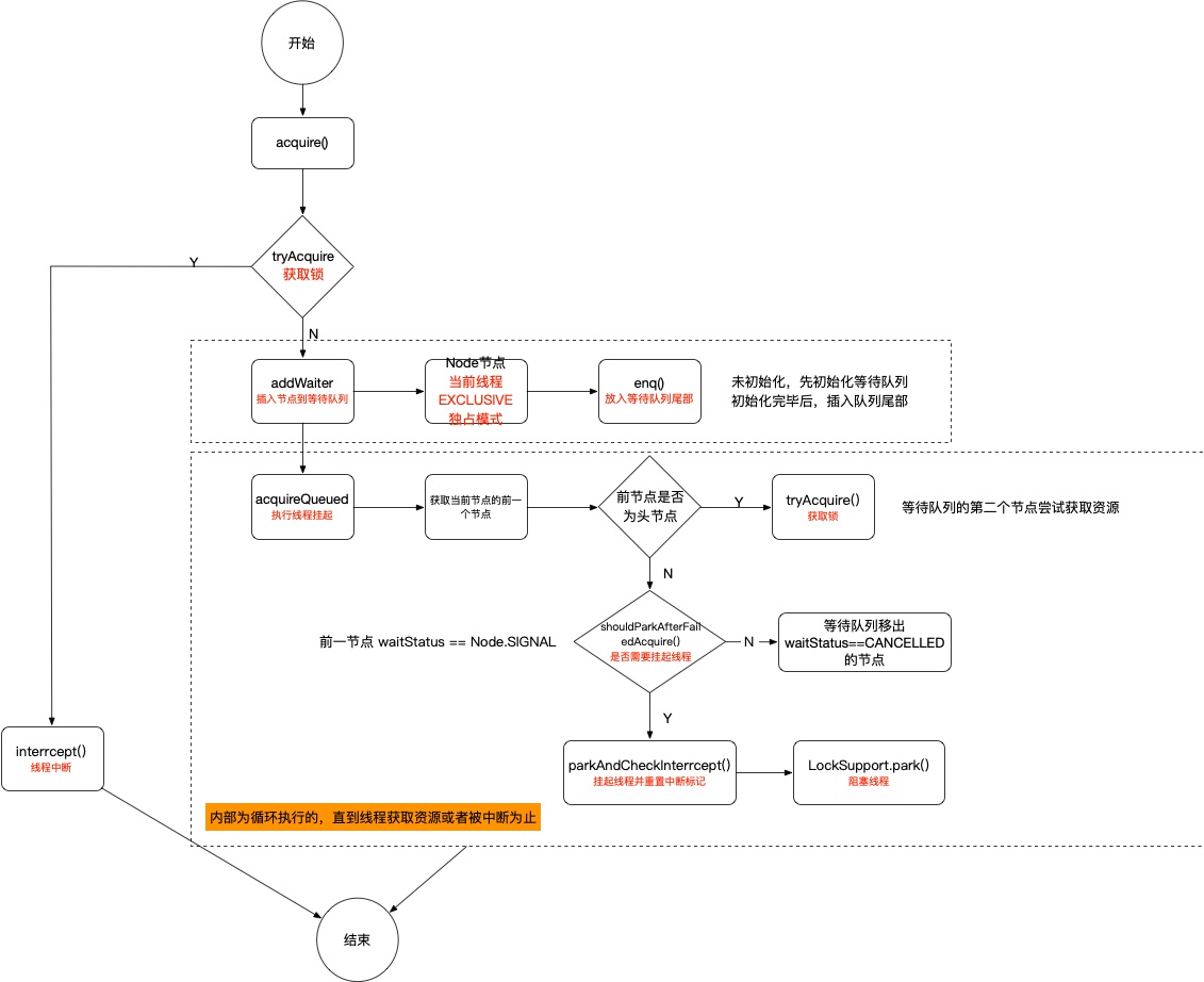
获取资源-独占模式

获取资源的入口是acquire(int arg)。arg是要获取资源的个数
独占模式:arg = 1共享模式:arg >= 0
1 | |
tryAcquire(int arg)
子类实现的模板方法,在介绍ReentrantLock时会分析内部实现
addWaiter(Node.EXCLUSIVE)
只有在tryAcquire()获取资源失败时,才会执行到该方法,将当前线程初始化为一个Node节点,加入到等待队列中。其中Node.EXCLUSIVE表示当前锁是独占的。
1 | |
这一步的操作是为了,在等待队列的尾部插入新Node节点,但是可能存在多个线程同时争夺资源的情况,因为在插入节点时需要做线程安全操作,这里就是通过CAS保证线程操作的安全性。

- 执行
tryAcquire()失败后,将当前线程初始化为一个Node节点,加入到AQS等待队列中-调用addWaiter() - 第一次加入等待队列,此时尚未初始化完成,
head,tail都为null - 就需要在执行
enq()将等待队列初始化,并插入Node节点,头节点为空线程 - 后续再有新的申请进来后,
Node节点直接插入到等待队列的尾部
为什么头节点为空线程?
此处的头节点
head起到了一个哨兵的作用,免去后续查找过程中的越界判断。
acquireQueued(node,arg)
经过addWaiter()之后,线程加入到等待队列中,但是线程还没有被挂起等待,而acquireQueued()去执行线程挂起的相关操作。
1 | |
若前一个节点是head,那么再次调用tryAcquire()去竞争锁;竞争失败了,就执行shouldParkAfterFailedAcquire()判断是否将自己的线程挂起
这里有一个很关键的点:AQS通常并不会让等待队列中的所有节点同时去疯狂抢锁,而是优先让“前驱节点为head”的那个节点真正尝试获取资源。这样做的好处是可以把竞争窗口尽量收敛到队首附近,减少无意义的并发争抢,让整个等待队列更有序地向前推进。
1 | |
线程能否挂起的判断条件:
前一个节点的
waitStatus必须是SIGNAL(-1),因为后面unlock()会去唤醒waitStatus为SIGNAL的线程去争夺锁。
若shouldParkAfterFailedAcquire()判断需要将当前线程挂起,则继续执行parkAndCheckInterrupt()挂起当前线程。
1 | |
parkAndCheckInterrupt()内部调用到了LockSupport.park(),该方法主要用于中断一个线程。
LockSupport是Java 6后引入的一个类,提供了基本的线程同步原语。内部实际调用了
Unsafe的函数。主要提供了两个方法:
park():阻塞当前线程unpark(thread):使thread停止阻塞
在后续新增的节点进入AQS等待队列后,是通过LockSupport.park()使线程进入阻塞状态。
LockSupport.park()遇到以下情况时,会立即中断阻塞状态
- 其他线程调用了
unpark()停止了当前线程的阻塞状态 - 其他线程中断了当前线程
1 | |
结合以上代码的运行结果可知以下几点:
- 当一个线程
park()时,其他线程中断该线程时,线程会立即恢复,且中断标记为true还不会抛出InterruptedException异常 - 当一个线程的中断标记为
true时,调用park()无法挂起线程
所以这就是为什么parkAndCheckInterrupt()返回了Thread.interrupted()去重置中断标记。
interrupt():打一个中断标记,但不会中断当前线程
isInterrupted():返回当前线程的中断标记,如果执行过interrupt()则返回true,表示当前线程被中断过
interrupted():返回当前线程的中断标记,如果执行过interrupt()则返回true,表示当前线程被中断过。但是多执行了一步复位操作,后续调用isInterrupted()返回false。
若不执行线程复位操作,后续对当前线程执行LockSupport.park()时,挂起操作无法生效,就会导致发生死循环,耗尽资源。

简单文字概述
AQS-获取资源过程
- 尝试获取资源——
tryAcquire()- 获取资源失败,请求入队列——
addWaiter(Node.EXCLUSIVE)
- 根据传入的模式(
EXCUSIVE)创造节点(Node)- 判断尾节点(
tail)是否存在,不存在使用enq(node)初始化节点head、tail;存在tail,请求节点插入尾部- 使用
CAS自旋插入请求到尾端,插入失败的话,调用enq(node)自旋插入直到成功- 请求入队列后,需要不断去获取资源——
acquireQueued(node)
- 不断获取当前节点的上一个节点是否为
head,若是,则表示当前节点为请求节点- 若是
请求节点,不断的调用tryAcquire()获取资源,获取成功执行setHead()- 若当前非
head后的第一个请求节点或者tryAcquire()请求资源失败,需要通过shouldParkAfterFailedAcquire()判断当前节点是否需要阻塞(判断前一个节点waitStatus == NODE.SIGNAL)- 若需要阻塞则执行
parkAndCheckInterrupt()实质执行LockSupport.park()
cancelAcquire()
acquireQueued()执行到finally时就会执行该方法
1 | |
//TODO 补齐流程分析
释放资源-独占模式

释放资源的入口是release(int arg),arg为释放资源的个数
1 | |
tryRelease()
子类实现的模板方法,在介绍ReentrantLock时会分析内部实现
unparkSuccessor()
tryRelease()解锁成功后,执行该方法
1 | |
如果不存在后续节点或后续节点被取消,就会从AQS等待队列的末尾从后往前遍历,就是为了避免找不到节点的情况,有可能在构造节点时,尚未构造next的值,导致无法继续向后遍历,但是向前的话一开始节点构造时就会设置prev节点数据。
找到了需要被唤醒的节点(waitStatus == SIGNAL(-1))后,执行LockSupport.unpark()唤醒节点对应线程。
acquireQueued()
上面的方法执行到LockSupport.unpark()后,就会唤醒对应的线程
1 | |
此时parkAndCheckInterrupt()会继续执行,代码执行回到acquireQueued()的for循环中
此时资源已被释放,后续线程执行tryAcquire()就会获取资源成功,向下执行到setHead()并跳出了当前的循环
1 | |
setHead()重置了一下head节点的属性,将当前节点置为了head节点,原先的就移出队列,等待回收。
return interrupted继续回到上层方法acquire()中,中断掉当前线程,release()执行完毕。

简单文字描述AQS-资源释放过程
- 通过
tryRelease()释放资源,返回true表示资源已经被释放了,通知其他节点可以获取资源- 释放成功后,执行
unparkSuccessor()取消其他线程的阻塞状态- 通过
从后往前遍历(入队列采用尾插法)直到找到一个有效节点(waitStatus<=0),在执行LockSupport.unpark()取消对应节点thread的阻塞状态
获取资源-共享模式

获取共享资源的入口是acquireShared()/acquireSharedInterruptibly()
1 | |
其中acquireShared()和acquireSharedInterruptibly()的区别在于后者可以响应中断,请求线程被中断时,就会抛出异常结束请求。
tryAcquireShared()
子类实现的模板方法,在介绍CountdownLatch时会分析内部实现
doAcquireShared()
只有在tryAcquireShared()返回值小于0(获取共享资源失败)时执行,tryAcquireShared()有三种返回结果:
小于0:获取共享资源失败等于0:获取共享资源成功,但后续节点无法获取共享资源大于0:获取共享资源成功,后续节点也可能继续获取共享资源。需要检查后续节点请求的可用性
1 | |
获取共享资源失败后,先调用addWaiter(Node.SHARED)添加共享节点到等待队列,在循环中不断判断preNode == head,如果符合继续尝试获取共享资源,若获取成功,执行setHeadAndPropagate()去设置头节点并唤醒后续节点;获取失败,则当前线程判断是否需要挂起(preNode.waitStatus == Node.SIGNAL(-1)),需要挂起执行LockSupport.park()。
setHeadAndPropagate()
获取到共享资源后调用该方法,主要的作用是设置当前节点为头节点,同时唤醒后续节点
1 | |
propagate > 0是tryAcquireShared()的返回值,>0表示后续节点可以继续获取资源
waitStatus < 0此时存在两种情况
waitStatus == SIGNAL(-1)下一个节点可以被唤醒waitStatus == PROPAGATE(-3)继续传播状态
共享模式和独占模式最大的差别之一就在这里:共享并不是“所有节点一起无脑通过”,而是当前节点获取共享资源成功后,根据剩余资源情况决定是否继续向后传播唤醒。这也是为什么共享模式里会出现setHeadAndPropagate()和PROPAGATE这样的机制——它们本质上是在控制“唤醒是否继续往后传递”。
doReleaseShared()
获取共享资源后且tryAcquireShared()> 0 表示后续节点也可以获取资源,并且waitStatus < 0 即 -1可以唤醒后续等待的线程
1 | |
在等待队列存在后续线程的情况下,继续唤醒后续线程(unparkSuccessor())。或者由于多个线程同时释放,导致head.waitStatus==0,需要设置waitStatus为PROPAGATE将唤醒状态继续向下传递,保证后续其他线程执行setHeadAndPropagate()时可以继续释放等待线程。

简单文字描述AQS-获取共享资源
- 通过
tryAcquireShared()尝试获取资源- 若
tryAcquireShared()返回值<0表示获取资源失败,向下继续调用doAcquireShared()- 请求入队列执行
addWaiter(Node.SHARED),操作步骤同AQS获取资源过程- 请求入队列后,需要不断去获取资源
- 不断获取当前节点的上一个节点是否为
head,若是,则表示当前节点为请求节点- 若是
请求节点,不断调用tryAcquireShared()继续获取共享资源
- 获取成功,执行
setHeadAndPropagate()去设置头节点,并且唤醒后续节点——doReleaseShared()- 获取失败,执行
LockSupport.unpark()挂起当前线程
释放资源-共享模式

释放共享资源的入口是releaseShared()
1 | |
tryReleaseShared()
子类实现的模板方法,在介绍CountdownLatch时会分析内部实现
doReleaseShared()
Condition
Java-AQS-Condition原理及解析从AQS全貌来看,除了用来管理抢锁线程的同步队列之外,Condition还会额外维护条件队列。线程调用await()时,先从当前同步状态中释放资源并进入条件队列;当其他线程调用signal()时,再把节点从条件队列转移回同步队列,等待重新竞争锁。所以Condition并不是脱离AQS单独存在的,而是建立在AQS节点与队列机制之上的另一层等待语义。
总结
AQS到底是什么?
AQS内部维护一个CLH变体队列(FIFO)来管理锁,将当前线程(thread)以及等待状态信息(waitStatus)封装成一个Node节点添加到等待队列中。提供了
tryAcquire(),tryRelease(),tryAcquireShared(),tryReleaseShare()等模板方法交由子类实现,去控制资源的获取与释放。AQS默认实现子类获取/释放资源后的操作,包括Node节点的出入队列。它本身是同步器框架,不直接等于具体锁语义。AQS获取资源失败的操作
线程尝试获取锁失败后,,将
当前线程(thread)以及等待状态信息(waitStatus)封装成一个Node节点添加到等待队列中。接着会不断循环尝试获取锁(前置节点为head),如果不是进入阻塞状态,直至被唤醒。AQS等待队列数据结构
CLH变体队列:- 经典CLH锁更偏自旋语义,而AQS使用的是结合
park/unpark的阻塞式变体。 - 节点仍然会关注前驱节点状态,但不会让所有线程一直忙等自旋。
- 经典CLH锁更偏自旋语义,而AQS使用的是结合
AQS等待队列插入节点顺序
尾插法
AQS节点推进方式
独占模式下,通常只有前驱为
head的节点才会真正尝试获取资源;共享模式下,节点获取成功后还可能继续向后传播唤醒。AQS与Condition的关系
AQS除了同步队列外,还能基于
ConditionObject维护条件队列。线程会在“条件队列等待条件满足”和“同步队列等待重新获取锁”之间切换。addWaiter(node)就是插入节点的主方法1
2
3
4
5
6
7
8
9
10
11
12
13
14private Node addWaiter(Node mode) {
Node node = new Node(Thread.currentThread(), mode);
// Try the fast path of enq; backup to full enq on failure
Node pred = tail;
if (pred != null) {
node.prev = pred;//node.prev = tail
if (compareAndSetTail(pred, node)) { //tail = node 大致如此
pred.next = node;
return node;
}
}
enq(node);
return node;
}先执行的是
node.prev = pred(实际为tail),然后再是CAS操作,这是由于CAS在执行过程中可能存在一瞬间的需要替换的值为null,会使得一瞬间的队列数据不一致。